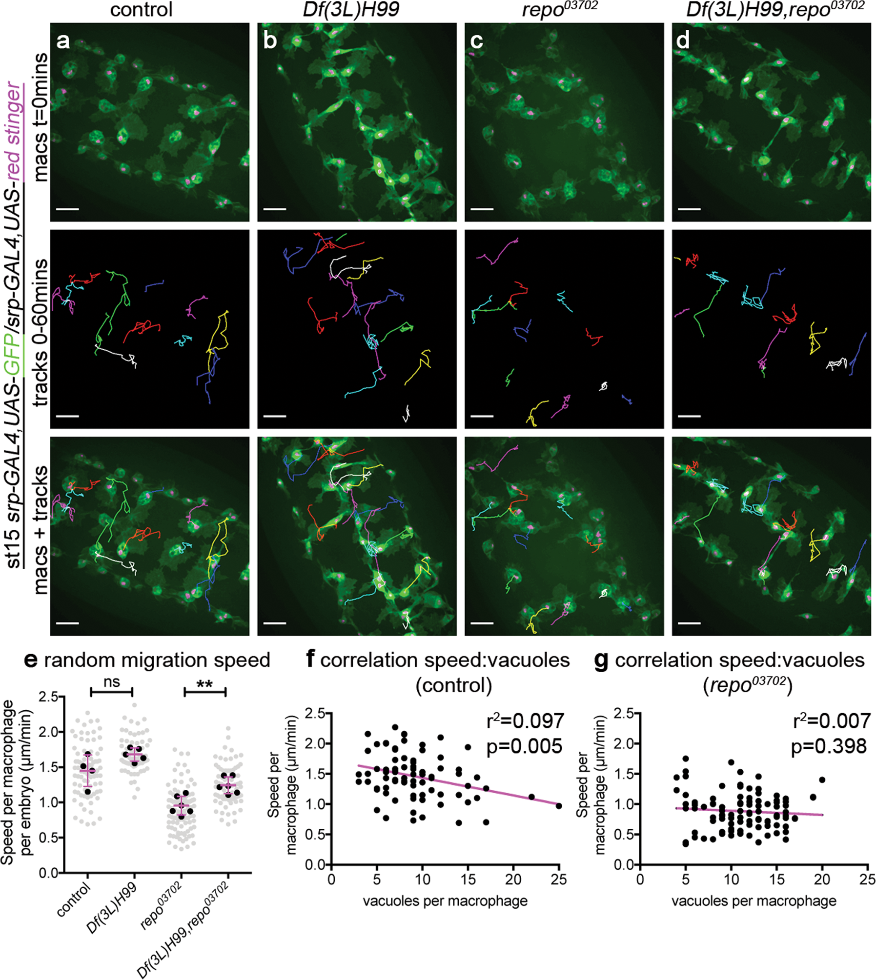
Fig. 4: Excessive amounts of apoptotic cells impair macrophage migration.

a–d Ventral images of GFP and red stinger-labelled macrophages (green and magenta, respectively) in stage 15 control (a), Df(3L)H99 mutant (b), repo03702 mutant (c) and Df(3L)H99,repo03702 double-mutant embryos (d). Upper panels show initial position of macrophages on the ventral midline; central panels show tracks taken from subsequent 60-min period from the timepoint shown in the upper panel; the lower panel shows overlay of tracks over initial positions of macrophages. e Superplot showing speed per macrophage per embryo (black dots) in μm per min; grey dots represent individual cell speeds to show range of migration speeds in each genotype. Lines and error bars show mean and standard deviation, respectively (embryo averages). Removing apoptosis from a repo mutant background (Df(3L)H99,repo) rescues migration speed (P = 0.0095 via Mann–Whitney test; n = 4, 5, 6 and 6 embryos (left to right)). f, g Scatterplots of macrophage speed and vacuolation for macrophages in control (f) and repo mutant (g) embryos (80 and 103 macrophages analysed from 6 and 10 control and repo mutant embryos, respectively). Linear regression lines shown in magenta. Scale bars represent 20 μm; ns and ** indicate not significant and P < 0.01, respectively. Genotypes are w1118;srp-GAL4,UAS-red stinger/srp-GAL4,UAS-GFP (control), w1118;srp-GAL4,UAS-red stinger/srp-GAL4,UAS-GFP;Df(3L)H99 (Df(3L)H99), w1118;srp-GAL4,UAS-red stinger/srp-GAL4,UAS-GFP;P{PZ}repo03702 (repo03702) and w1118;srp-GAL4,UAS-red stinger/srp-GAL4,UAS-GFP;Df(3L)H99,P{PZ}repo03702 (Df(3L)H99,repo03702).