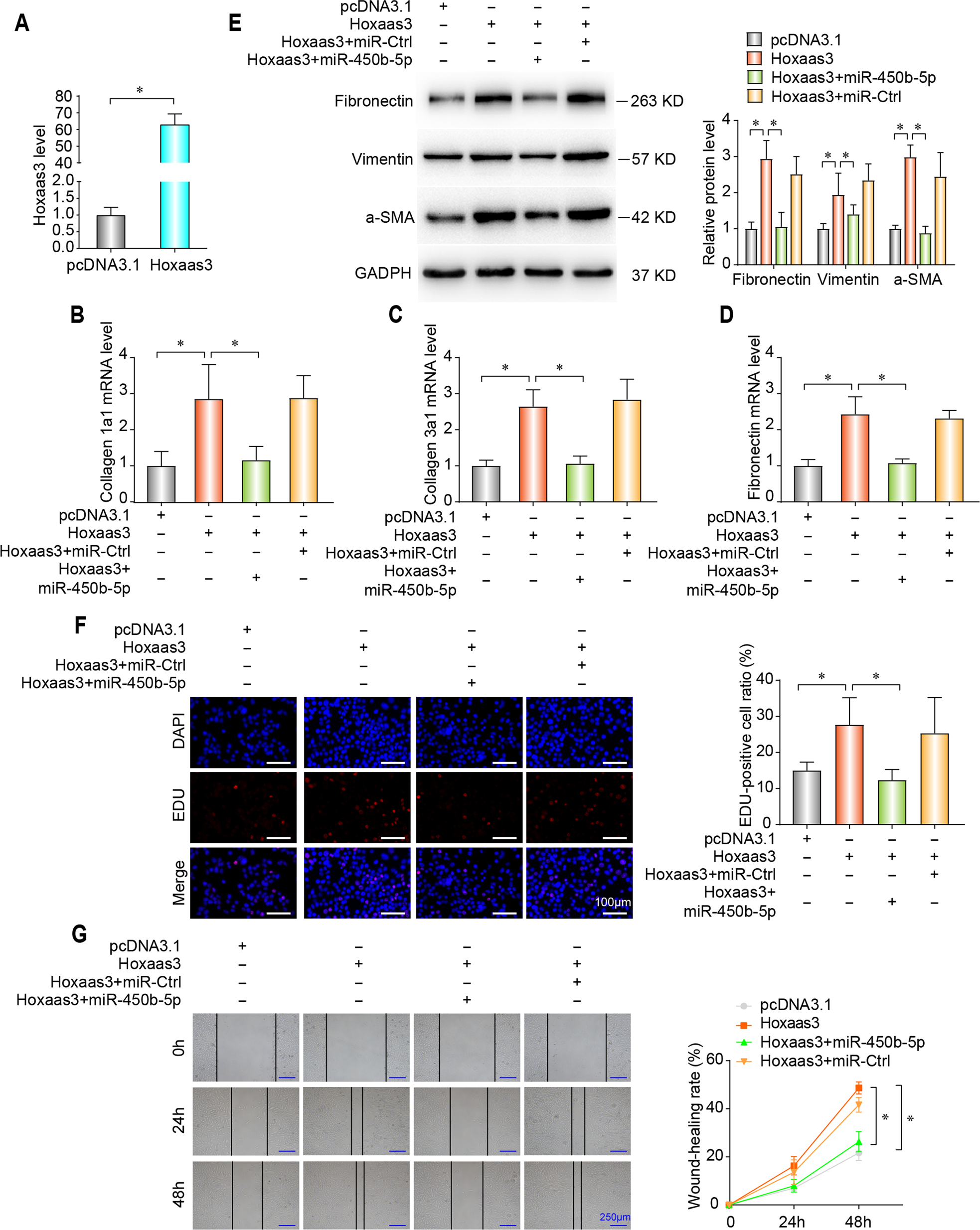
Fig. 4: Hoxaas3 promotes fibrogenesis in cultured lung fibroblasts by inhibiting the function of miR-450b-5p.

a The expression of Hoxaas3 was detected via qPCR after Hoxaas3 transfection. b–d qPCR analysis of mRNA levels of collagen 1a1 (b), collagen 3a1 (c), and Fibronectin (d) after transfection of Hoxaas3 together with miR-450b-5p. e Western blot analysis of expression of Fibronectin, Vimentin, and a-SMA. f Proliferative capacity was analyzed using an EDU assay. g Wound-healing assays were performed to examine cell migration. (All data are presented as mean ± SD, n = 3, *P < 0.05).