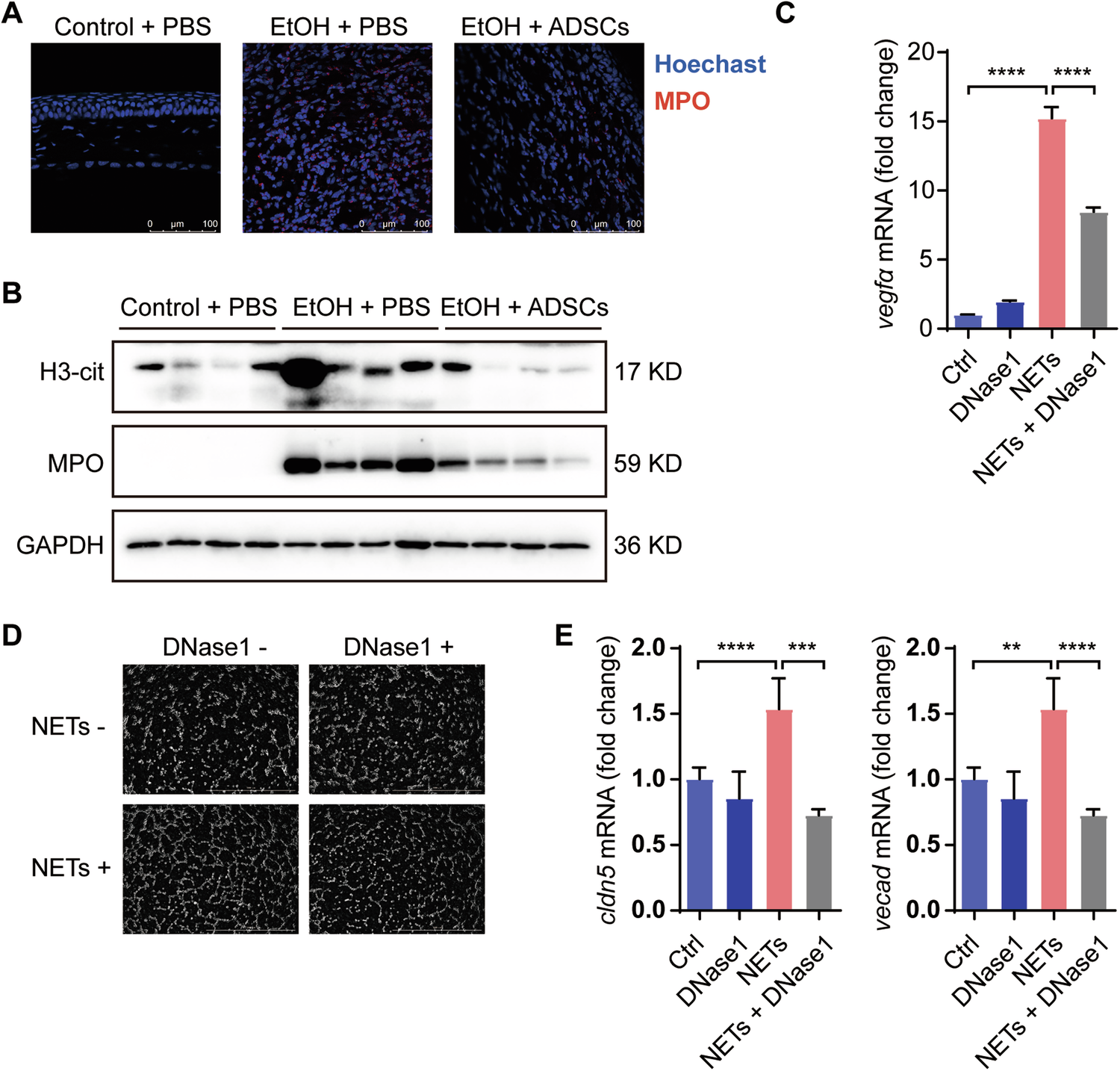
Fig. 7: Neutrophil extracellulartraps (NETs) promote corneal neovascularization.

a, b Mice were treated as described in Fig. 1. Corneas in each group were collectedon Day 7 and stained for MPO (a), scale bars: 100 μm, and the protein levels of H3-cit and MPO were detected by Western blot (b). After treatment with NETs and/or DNase1 (100 ug/mL) for 24 h, CFs were analyzed for Vegfa mRNA level (c). Tube-formation abilities of EAhy926 cells were detected after NETs and/or DNase1 (100 μg/mL) treatment (d), scale bars: 1 mm. The mRNA levels of Cldn5 and Vecad in EAhy926 cells were detected 3 h after NETs and/or DNase1 (100 μg/mL) treatment (e). Data are shown as mean ± SEM of four (c, e) replicates and representative of two independent experiments. Data are shown as means ± SEM, *P < 0.05; **P < 0.01; ***P < 0.001; ****P < 0.0001 determined by one-way ANOVA with Tukey comparisons.