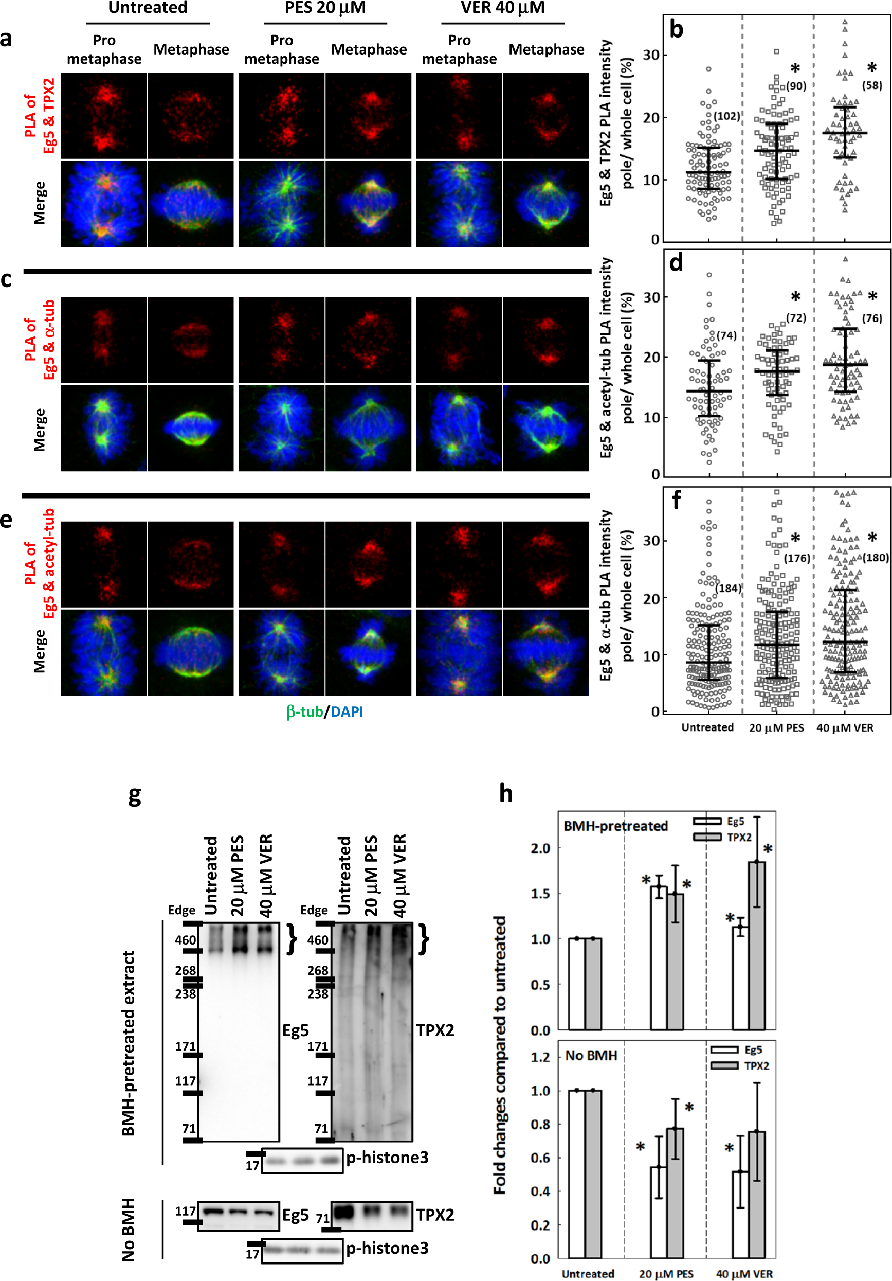
Fig. 5: HSP70 is required for proper Eg5 interactions with TPX2, acetylated tubulin and α-tubulin.

Representative images of Eg5-TPX2 PLA (a), Eg5-α-tubulin PLA (c) and Eg5-acetyl-tubulin PLA (e) signals are shown in red in untreated and PES- or VER-treated prometaphase and metaphase cells counterstained with β-tubulin (green) and DAPI (blue). The ratio of the PLA signal at the poles to the whole-cell signal was measured as described, and the interquartile distributions from two independent experiments are shown for (b) Eg5-TPX2, (d) Eg5-α-tubulin, and (f) Eg5-acetyl-tubulin. The numbers in parentheses indicate the number of the cells measured. *p < 0.05 compared to untreated by Mann–Whitney Rank Sum test. g (upper) BMH-mediated crosslinking was performed as described, revealing a protein complex >460 kD containing Eg5 and TPX2 in synchronized mitotic cells that were untreated or treated with PES or VER. (Lower) Total Eg5 and TPX2 proteins in the denatured lysate. h The bar charts show the levels of Eg5 and TPX2 compared to the untreated cells, as normalized by the mitosis marker p-histone3 for BMH-crosslinked samples (upper) and no BMH-treated samples (lower). Mean ± SD of six replicates from three independent experiments is shown. *p < 0.05 compared to untreated by Student’s t test.