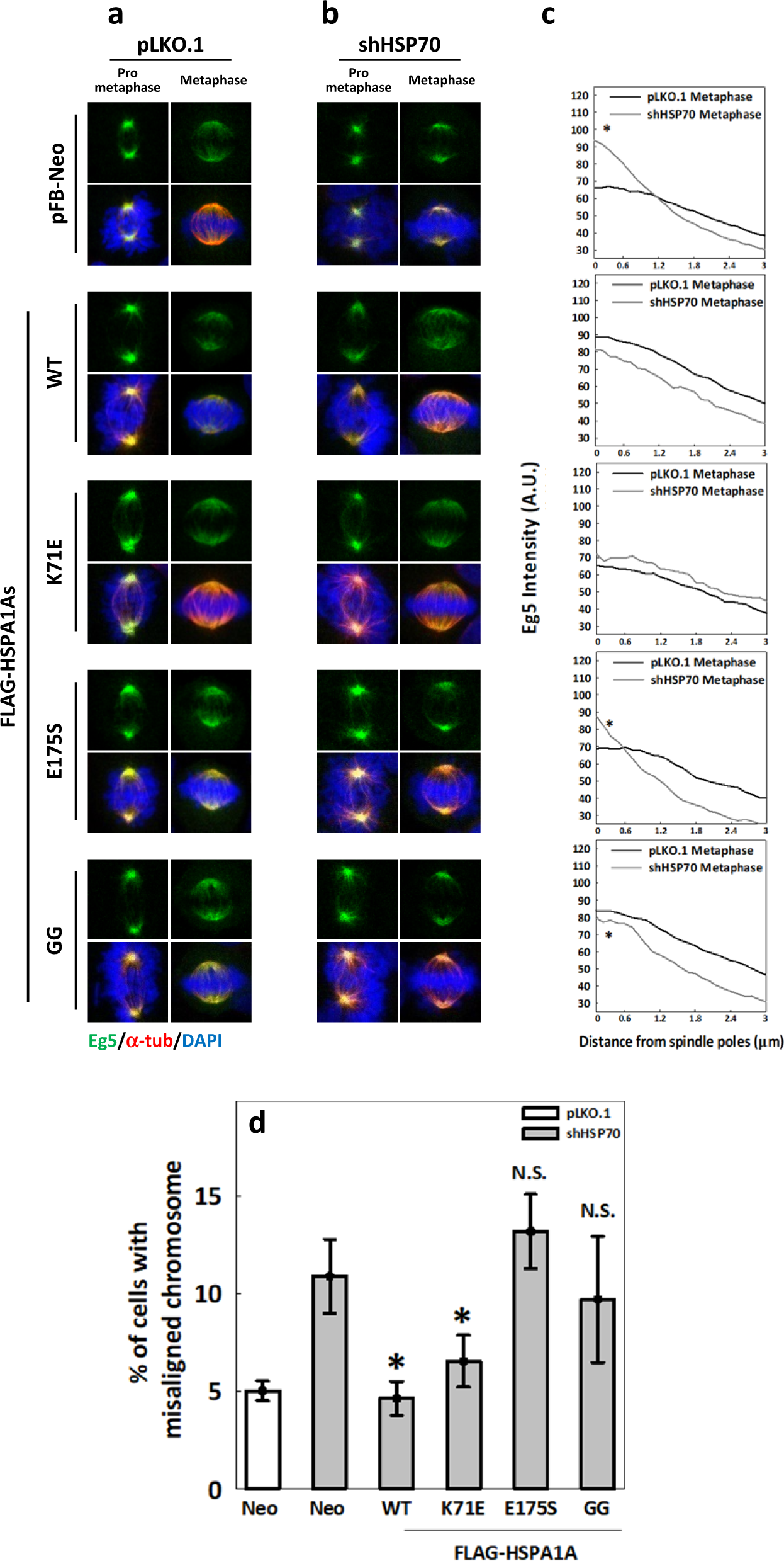
Fig. 6: The ATP-independent substrate-binding activity of HSP70 is required for Eg5 inward movement and chromosome congression.

Cells harboring pFB-Neo empty vector or expressing WT or mutant FLAG-HSPA1As were transiently depleted of endogenous HSP70. Representative images show Eg5 (green) distribution at prometaphase and metaphase in these cells for (a) knock-down control pLKO.1 and (b) HSP70 depletion. The mean Eg5 distribution curves at metaphase were obtained from at least 30 MT fibers and are shown for (c) pLKO.1 and shHPS70. *p < 0.05 comparing shHSP70 to pLKO.1. d Percentages of cells with the indicted expression cassettes with misaligned chromosome during metaphase are shown. At least 600 mitotic cells were counted for each experiment. The mean ± SD from three independent experiments is shown. *p < 0.05 compared to Neo-shHSP70; N.S. no significance.