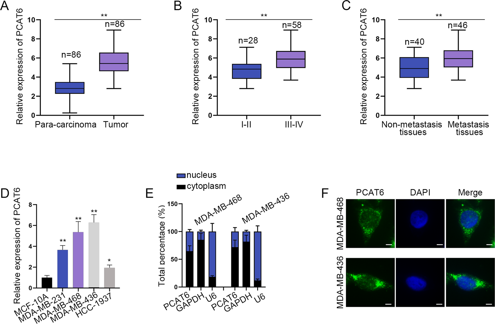
Fig. 1: Upregulation of prostate cancer-associated transcript 6 (PCAT6) in triple-negative breast cancer (TNBC) tissues and cells.

a qRT-PCR detected the relative expression of PCAT6 in TNBC tissues and para-carcinoma tissues. b qRT-PCR examined PCAT6 expression at different stages of TNBC tissues. c qRT-PCR evaluated PCAT6 expression in non-metastasis and metastasis tissues. Student’s t test. d qRT-PCR evaluated PCAT6 expression in TNBC cells and normal mammary epithelial cells. One-way ANOVA. e, f Subcellular fraction assay and FISH assay (scale bar: 10 μm) detected the subcellular location of PCAT6. *P < 0.05, **P < 0.01.