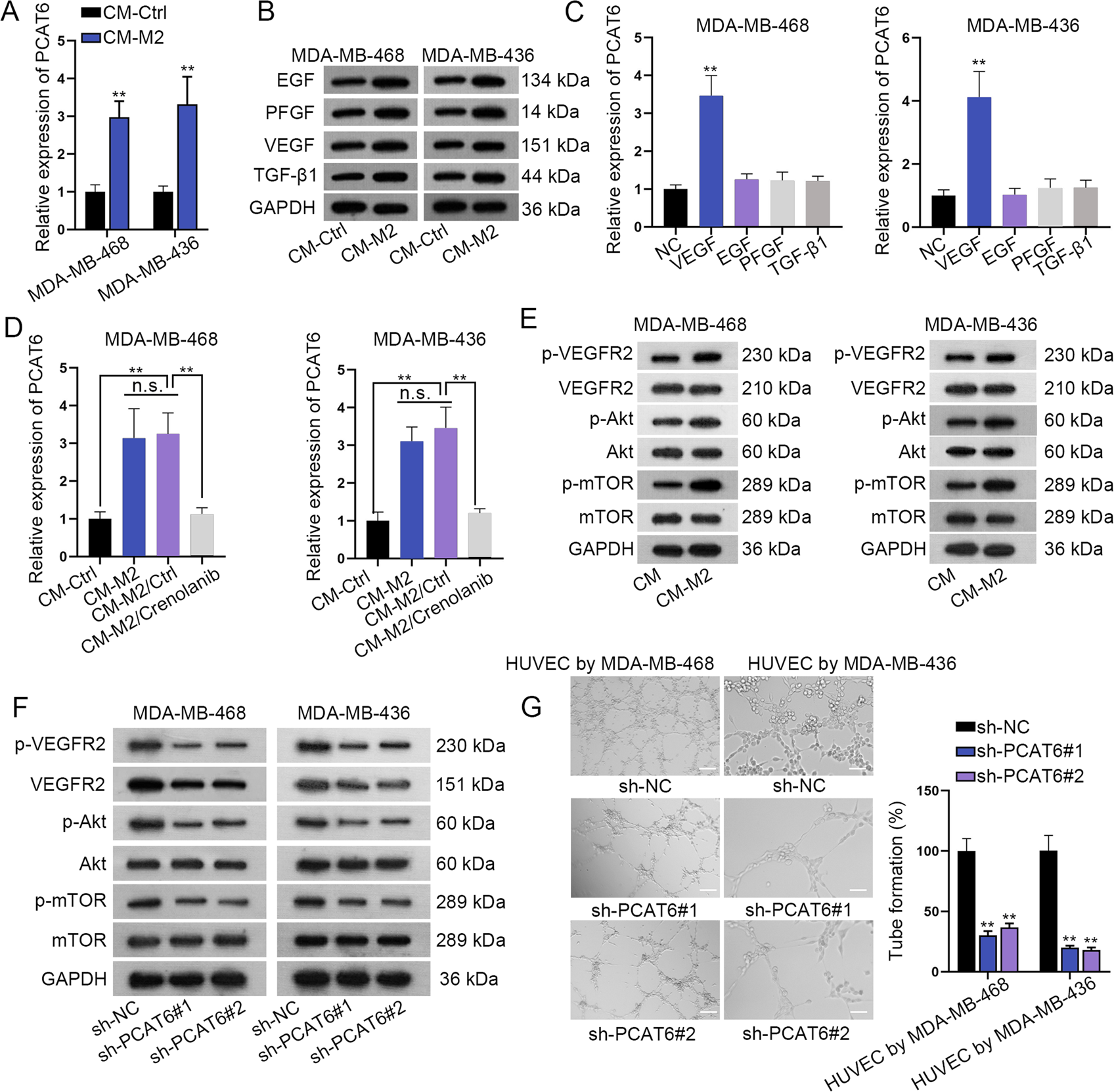
Fig. 3: VEGF stimulated the upregulation of prostate cancer-associated transcript 6 (PCAT6) to promote angiogenesis in triple-negative breast cancer (TNBC) cells.

a qRT-PCR detected the relative expression of PCAT6 in TNBC cells in CM-Ctrl and CM-M2 group. b Western blot detected the expression of EGF, PFGF, VEGF, and TGF-β1 in CM-Ctrl and CM-M2 group. c qRT-PCR detected PCAT6 expression in TNBC cells by treatment of EGF, PFGF, VEGF, and TGF-β1. d qRT-PCR detected PCAT6 expression in the CM-Ctrl, CM-M2, CM-M2-Ctrl, and CM-M2/Crenolanib group. e Western blot detected the expression of the VEGFR2/Akt/mTOR axis in CM-Ctrl and CM-M2 group. f Western blot evaluated the expression of the VEGFR2/Akt/mTOR axis by PCAT6 depletion in TNBC cells. g Tube-formation assay detected angiogenesis ability by PCAT6 knockdown in HUVEC cells (scale bar: 200 μm). **P < 0.01.