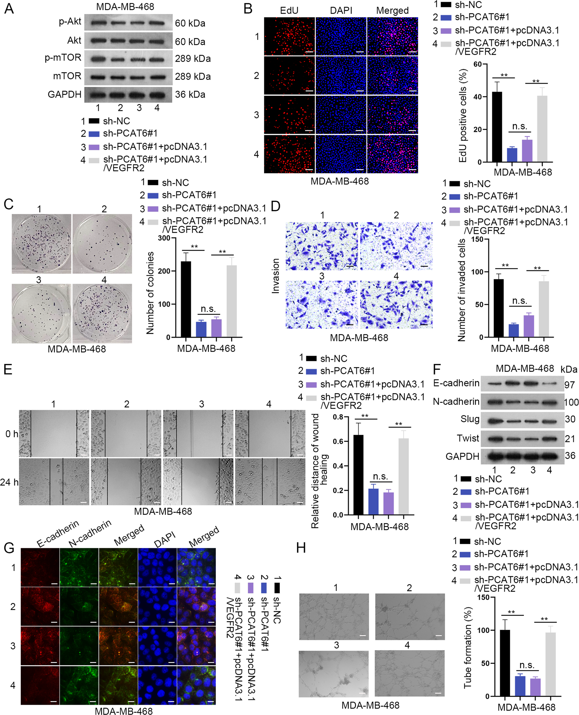
Fig. 6: VEGFR2 was required in prostate cancer-associated transcript 6 (PCAT6)-mediated triple-negative breast cancer (TNBC) cell proliferation, invasion, EMT, and angiogenesis.

a Western blotting of the Akt/mTOR axis in four groups: sh-NC, sh-PCAT6#1, sh-PCAT6#1 + pcDNA3.1, and sh-PCAT6#1 + pcDNA3.1/VEGFR2 group. b, c EdU (scale bar: 100 μm) and colony-formation assay revealed TNBC cell proliferation ability in four groups. d, e Transwell (scale bar: 200 μm) and wound-healing assay (scale bar: 100 μm) demonstrated TNBC cell invasion ability in four groups. f, g Western blot and immunofluorescence staining assay revealed TNBC cell EMT ability in four groups. h Tube-formation assay illustrated TNBC angiogenesis ability in four groups (scale bar: 200 μm). **P < 0.01. n.s. no significance.