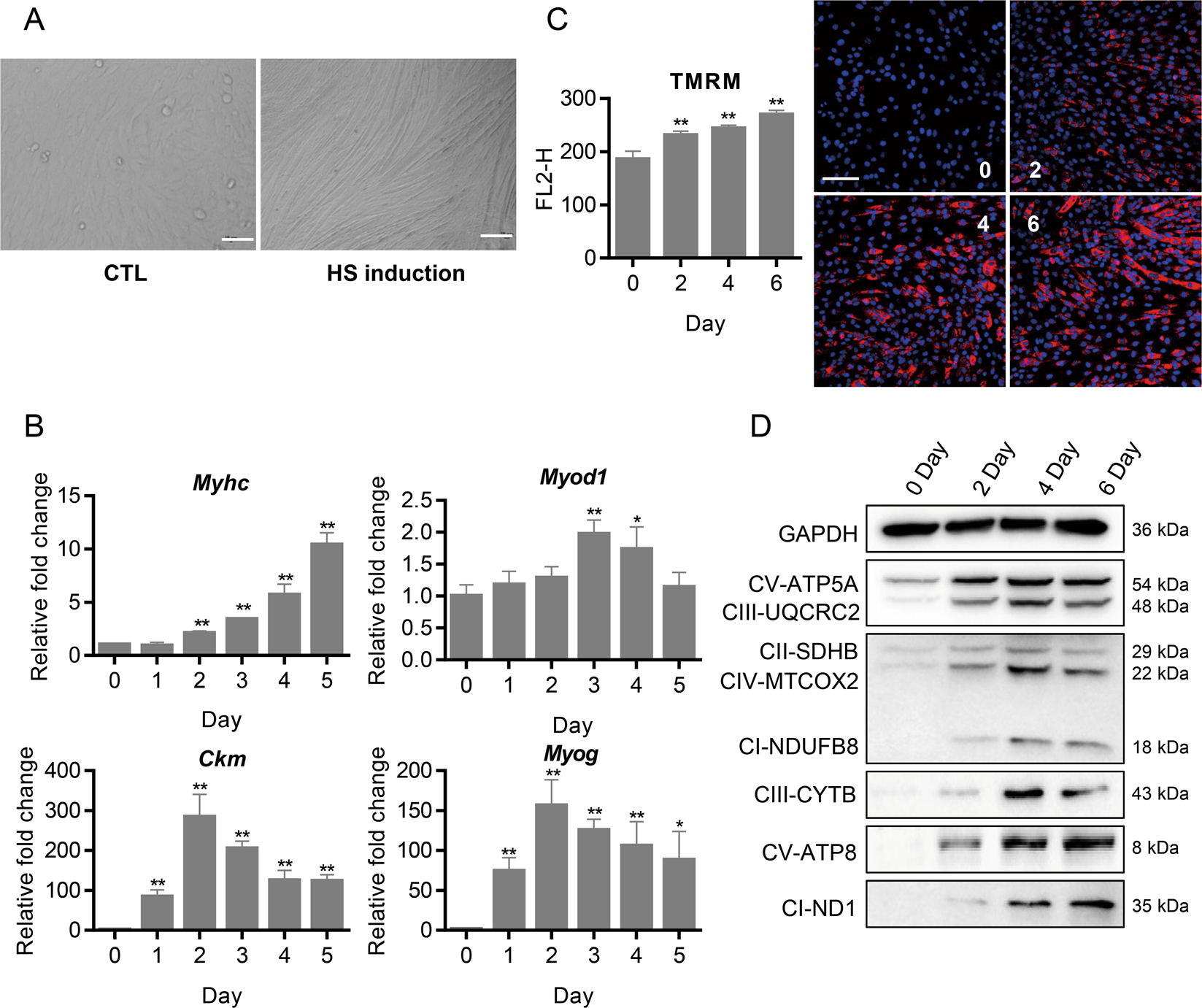
Fig. 1: The differentiation of C2C12 myoblasts is accompanied with mitochondrial biogenesis.

a The differentiation of C2C12 cells is confirmed by the morphological changes. C2C12 cells were induced by 2% horse serum for 6 days and images were obtained with Nikon Ti-U microscope. Scale bar: 50 μm. b Myogenesis-related genes were induced during the differentiation of C2C12 cells. Transcription levels of differentiation markers Myhc, Myod1, Myog, and Ckm were detected by RT-PCR during the differentiation of C2C12. Results were normalized by 18S RNA, n = 4. Data are presented as the mean ± SEM with *P < 0.05; **P < 0.01. c The differentiation of C2C12 cells is accompanied with the increase in mitochondrial transmembrane potential. C2C12 cells with different differentiation levels were stained with TMRM and Hochest and the fluorescence images were obtained with FV1000. Scale bar: 100 μm (right). The intracellular fluorescence of TMRM was also quantified by flow cytometry (left). Data are presented as the mean ± SEM (n = 3) with **P < 0.01. d The levels of mitochondrial respiratory complex subunits were increased during the differentiation of C2C12 cells. Western blot analysis of mitochondrial respiratory complex I–V subunits expression in cells with different differentiation level, data were normalized by GAPDH.