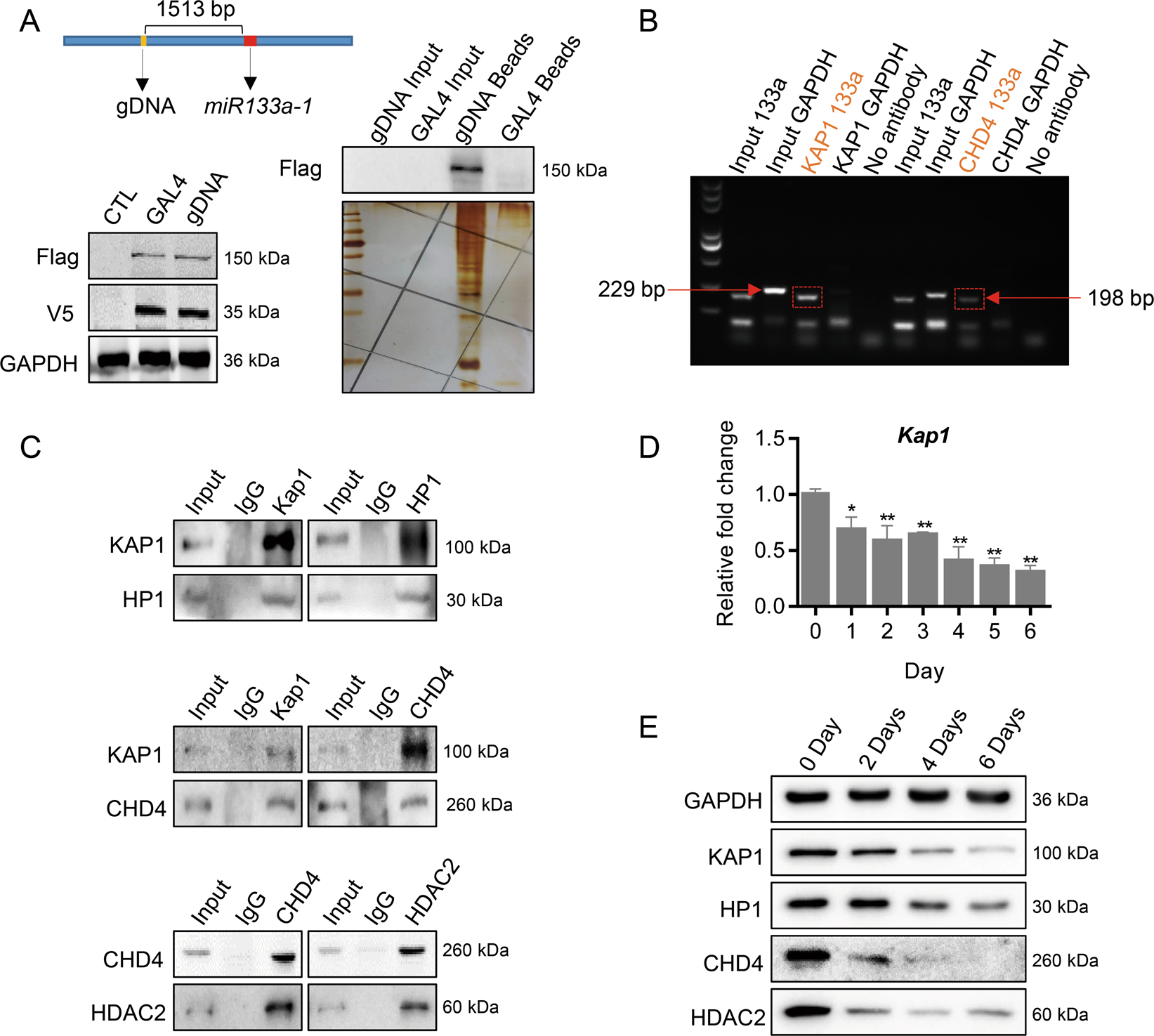
Fig. 3: Identification of regulatory molecules associated with the upstream region of miR-133a.

a Design and construction of the CAPTURE system. gDNA was designed according to the miR-133a1 locus (up). C2C12 cells were transfected with gDNA, dCas9, and BirA by lentivirus and were sorted by flow cytometer. Proteins extracted by streptavidin beads were detected by western blot (left) and silver staining (right), respectively. The expression of dCas9 (Flag) and BirA (V5) were detected in transfected C2C12 cells. b ChIP-PCR indicates the binding of KAP1 and CHD4 proteins at the upstream region of miR-133a gene. The ChIP DNA fragments were pulled down by KAP1 antibody or CHD4 antibody, respectively, and were amplified by PCR using primers for the upstream region of miR-133a or the housekeeping gene GAPDH. The miR-133a fragment (198 bp; highlighted with red frame) could be detected in ChIP DNA fragments pulled down by KAP1 or CHD4 antibody, suggesting the binding of KAP1 and CHD4 proteins at the upstream region of miR-133a1 gene. No GAPDH fragment (229 bp) could be detected in KAP1 or CHD4 groups. c Co-IP experiments confirmed the protein-protein interactions between KAP1 and HP1, KAP1, and CHD4, CHD4, and HDAC2 in C2C12 cells. d Decrease in Kap1 expression during the differentiation of C2C12 cells. The transcription level of Kap1 in C2C12 cells during differentiation was detected by quantitative RT-PCR. The result was normalized by 18 S RNA. Data are presented as the mean ± SEM (n = 4); *P < 0.05; **P < 0.01. e Decrease in KAP1-associated complex expression during the differentiation of C2C12 cells. The expression profiles of KAP1, HP1, CHD4, and HDAC2 were detected by western blot. GAPDH was used as an internal control.