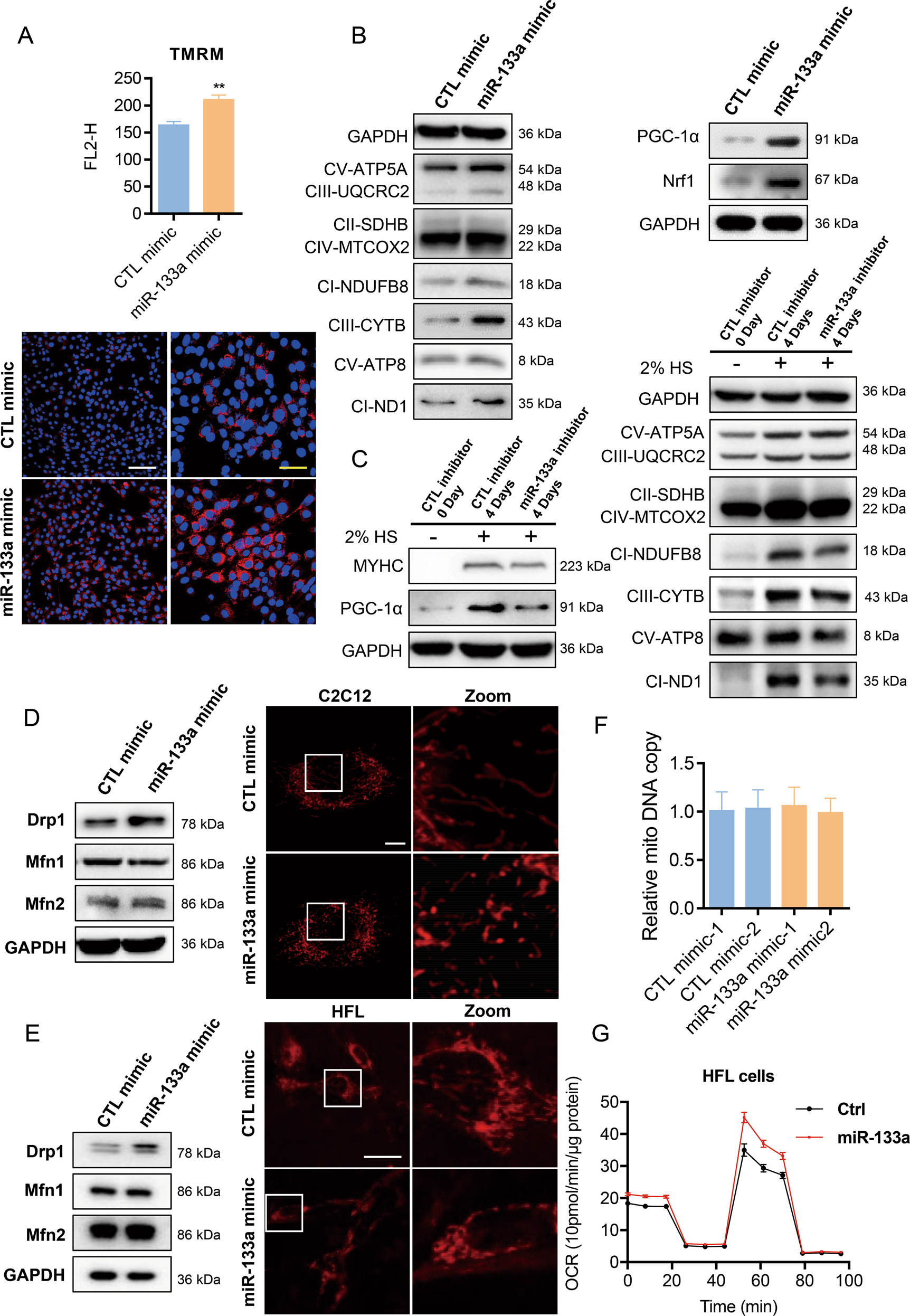
Fig. 5: miR-133a promotes mitochondrial biogenesis in C2C12 myoblasts.

a miR-133a increases the mitochondrial transmembrane potential in C2C12 cells. C2C12 cells were transfected with miR-133a mimic for 72 h and stained with TMRM and Hochest. Intracellular TMRM fluorescence was measured by both FV1000 microscope (down; scale bar: 100 μm and 50 μm) and flow cytometry (up). Data are presented as the mean ± SEM (n = 3), **P < 0.01. b miR-133a upregulates the expression of mitochondrial complex subunits via PGC-1α/Nrf1 axis in C2C12 cells. C2C12 cells were transfected with miR-133a mimic for 72 h and the expression levels of mitochondrial respiratory complex subunits, PGC-1α and Nrf1 were detected by western blot. c Inhibition of miR-133a down regulates the expression of PGC-1α and mitochondrial complex subunits in differentiating C2C12 cells. C2C12 cells were transfected with miR-133a inhibitor for 72 h and induced differentiation for 4 days, then the expression levels of mitochondrial respiratory complex subunits, MYHC and PGC-1α were detected by western blot. d miR-133a induces mitochondrial fission in C2C12 cells. C2C12 cells were transfected with miR-133a mimic for 72 h and the expression levels of mitochondrial fusion proteins Mfn1, Mfn2 and mitochondrial fission protein Drp1 were detected by western blot. Mitochondria was stained with MitoTracker Red, and the morphology was captured by SIM microscopy (right). Scale bar: 5 μm. e miR-133a induces mitochondrial fission in human lung fibroblasts (HFL). HFL cells were transfected with miR-133a mimic for 72 h and the expression levels of mitochondrial fusion proteins Mfn1, Mfn2, and mitochondrial fission protein Drp1 were detected by western blot. Mitochondria was stained with MitoTracker Red, and the morphology was captured by FV1000 microscopy (right). Scale bar: 50 μm. f miR-133a shows no impact on mitochondrial DNA copy number. C2C12 cells were transfected with miR-133a mimic for 72 h and mitochondrial DNA copy number was determined by RT-PCR. Data are presented as the mean ± SEM (n = 4). g miR-133a enhances mitochondrial respiratory. HFL cells were seeded into XF24 cell-culture plates, transfected with or without miR-133a mimic for 72 h. The real-time detection of OCR could be monitored using the Seahorse XF24–3 extracellular flux analyzer. Data represent the mean ± SEM (n = 5).