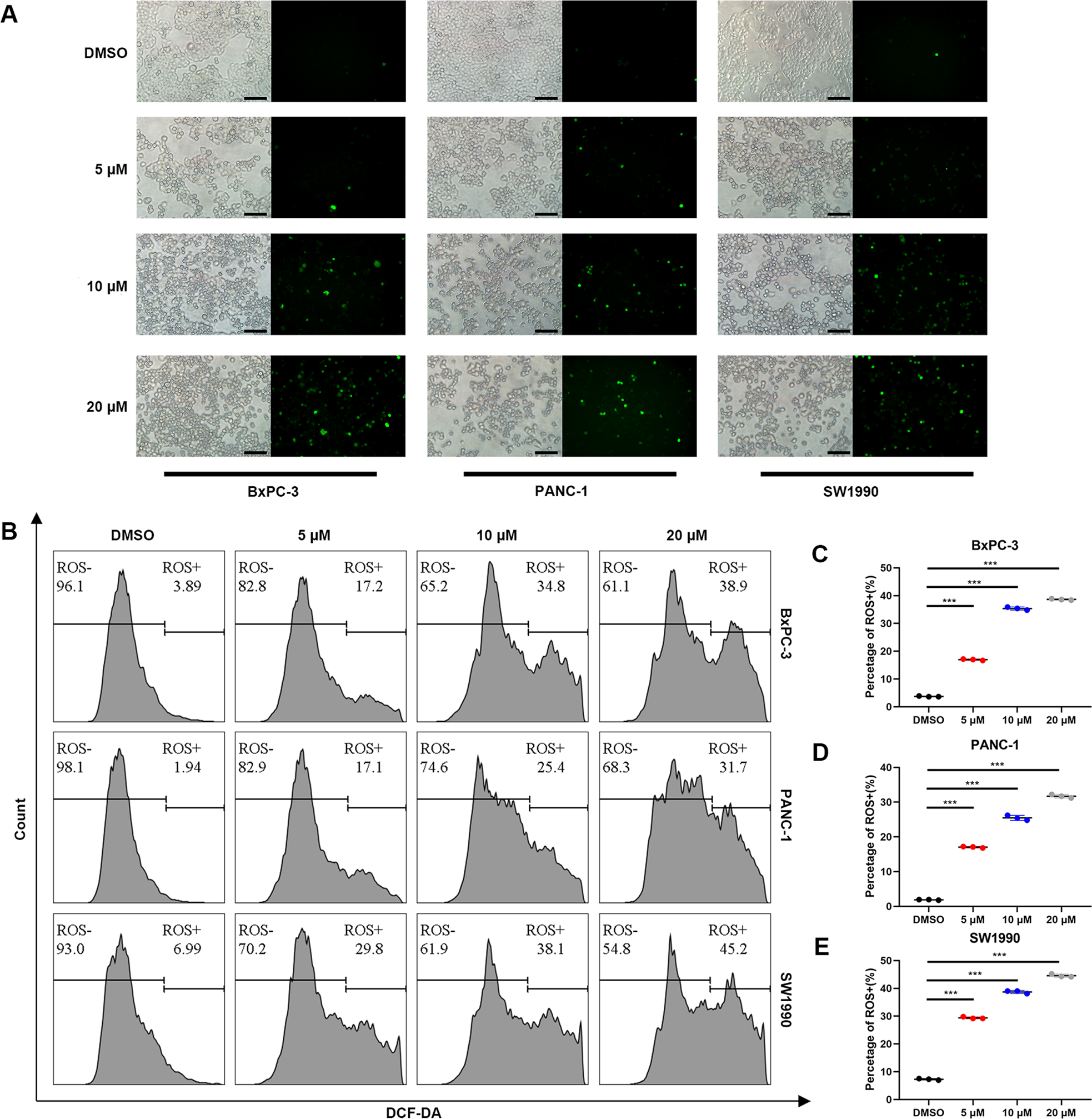
Fig. 4: ROS are critical in endoplasmic reticulum stress-induced apoptosis.

a After the PC cells were treated with anlotinib, the cells were stained with DCFH-DA, followed by observation under a fluorescence microscope (the length of the bar is 100 μm). b–e After treatment and staining, the ROS levels in cells were detected by flow cytometry (mean ± SD, ***p < 0.001).