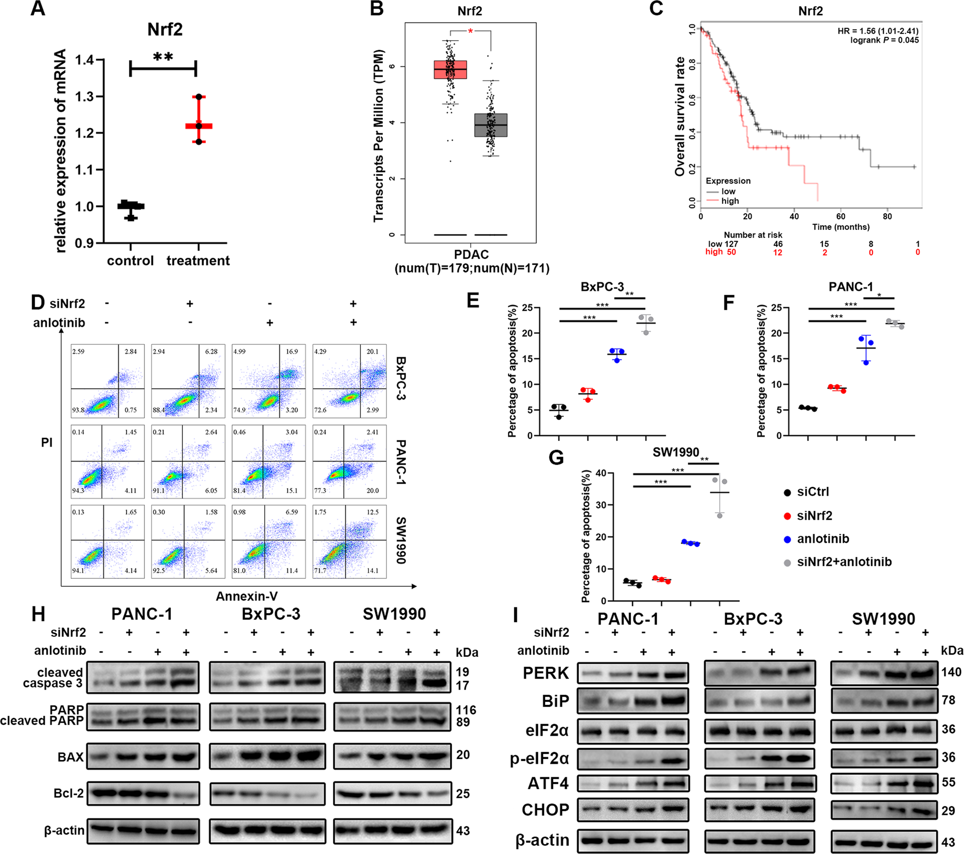
Fig. 6: Suppression of Nrf2 enhances the antitumour effect of anlotinib in vitro.

a Differentially expressed Nrf2 was determined using high-throughput sequencing (mean ± SD, **p < 0.01). b The relationship between the expression of Nrf2 transcripts in pancreatic cancer patients. c A K-M analysis indicated that high expression of Nrf2 was associated with pancreatic cancer patients (p = 0.045). d–g After PC cells were treated with or without anlotinib or siNrf2, the cells were stained with PI and Annexin-V-FITC and detected by flow cytometry (mean ± SD, *p < 0.05; **p < 0.01; ***p < 0.001). h After PC cells were treated with or without anlotinib or siNrf2, several markers reflecting the apoptosis level were detected by western blotting. i Several unfolded protein response markers were detected by western blotting.