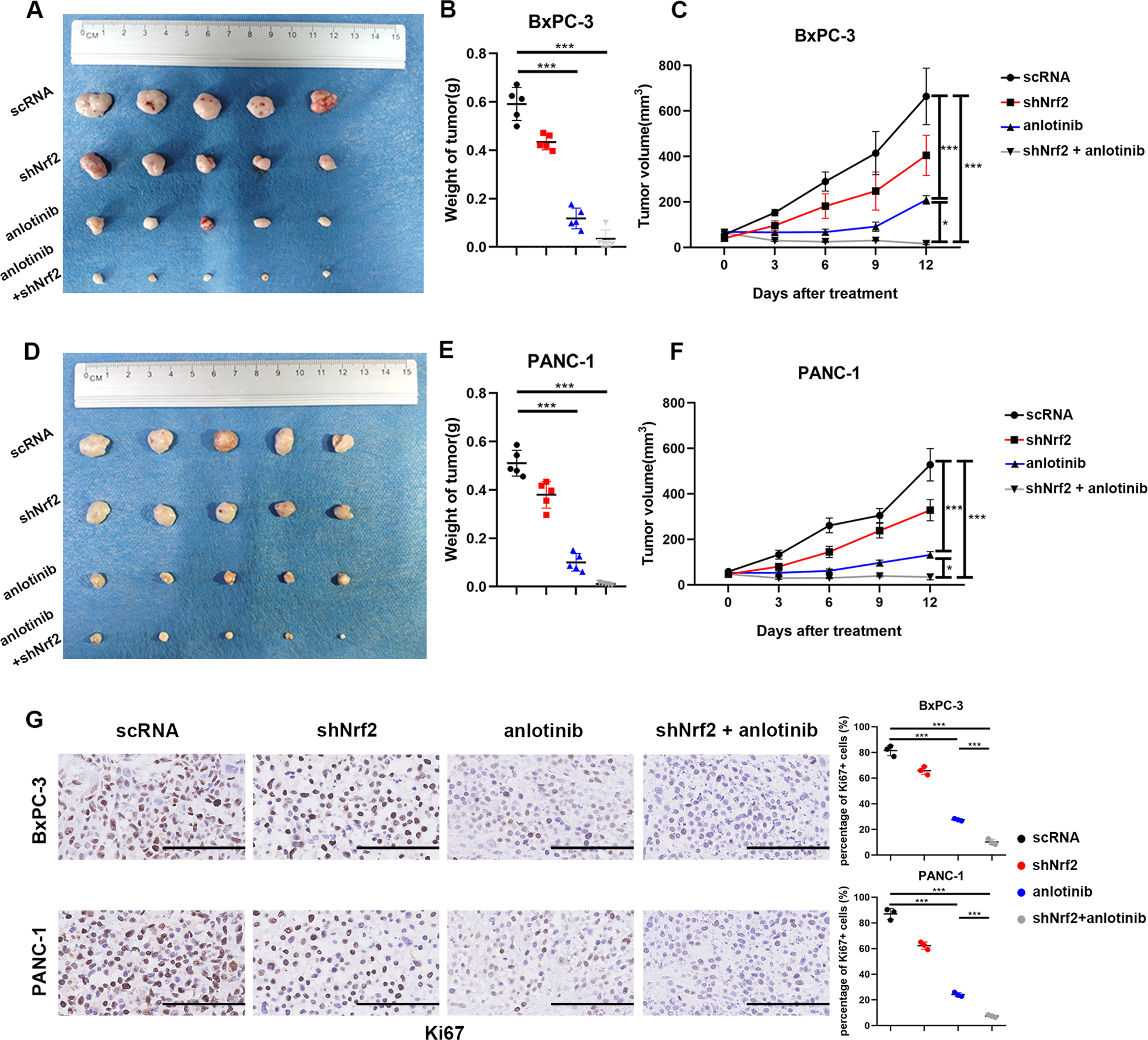
Fig. 7: Tumour suppression induced by anlotinib is enhanced by suppression of Nrf2 in vivo.

a Images of BxPC-3 cells or shNrf2 BxPC-3 cells xenograft tumours at the end of the treatment. BALB/C mice (n = 5) were injected subcutaneously with 1 × 107 BxPC-3 cells. These mice were sacrificed after 12 days of treatment with or without anlotinib (4 mg/kg), and the tumours were dissected and photographed. b The weights of the BxPC-3 cell xenograft tumours at the end of the treatment (***p < 0.001). c Tumour volumes in BALB/C mice during the 12-day treatment (mean ± SEM, *p = 0.0339, ***p < 0.001). d–f (d) Image, (e) weight and (f) volume (mean ± SEM, *, p = 0.0389, ***, p < 0.001) of PANC-1 or shNrf2 PANC-1 cell xenograft tumours. g After treatment as indicated above, Ki-67 protein expression was detected in sections of xenograft tumours by immunohistochemical analysis (the length of the bar is 100 μm).