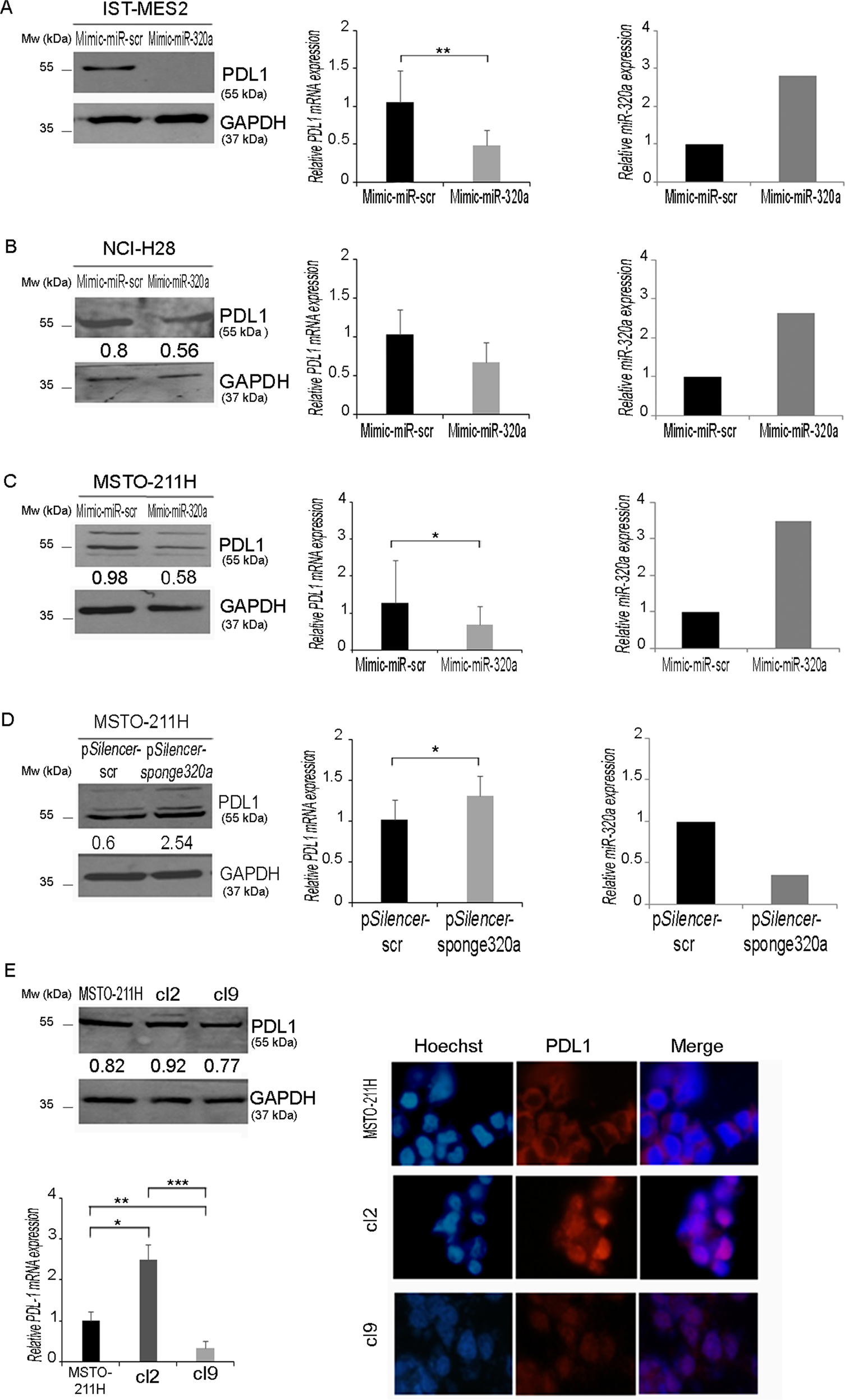
Fig. 4: miR-320a effect on PDL1 expression in MPM cell lines.
From: P53-regulated miR-320a targets PDL1 and is downregulated in malignant mesothelioma

IST-MES2 a, NCI-H28 b, and MSTO-211H c were transfected for 48 h with mimic-miR-320a or mimic-miR-scr as a control. A representative experiment showing PDL1 protein expression analyzed by western blot is shown on the left. The intensity of the bands was quantified by densitometric analysis and PDL1 band densities were normalized against GAPDH. The PDL1 mRNA expression was analyzed by real-time qRT-PCR and normalized with respect to β-actin expression. Histograms report PDL1 relative expression (mean ± SD) from three independent analyses. Paired two-sided Student’s t-test was used to analyze the significant differences: *significant (p < 0.05) and **very significant (p < 0.01). MiR-320a relative expression for each cell line is shown in the histograms on the right, as a transfection control. d The effect of miRNA silencing was tested in MSTO-211H cells transiently transfected with the pSilencer-sponge320a construct or its control. MiR-320a and PDL1 levels were analyzed as described above. Paired two-sided Student’s t-test was used to evaluate statistically significant differences (*significant, p < 0.05; n = 3). e PDL1 mRNA and protein levels were also tested by real-time qRT-PCR, western blot and immunofluorescence in the single MSTO-211H clones over-expressing (cl9) or silenced (cl2) for miR-320a. Real-time qRT-PCR results represent the means and SD of three independent experiments. Statistically significant differences between stable clones and parental cells were evaluated by one-way ANOVA with Tukey post-test (*significant, p < 0.05; **very significant, p < 0.01; ***extremely significant, p < 0.001). A representative image of two immunofluorescence analysis is shown.