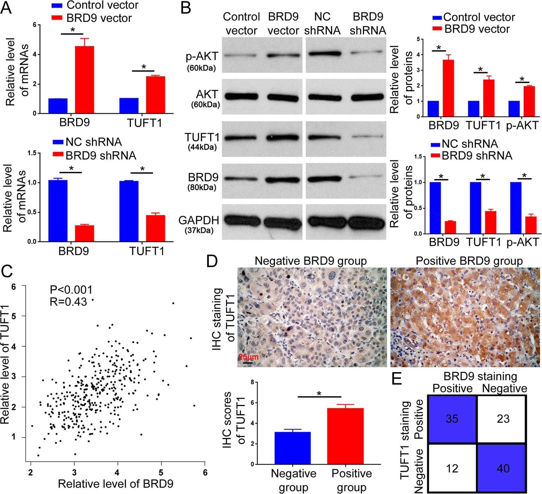
Fig. 5: BRD9 upregulates TUFT1 expression in HCC.

a qRT-PCR was performed to determine the regulatory effect of BRD9 overexpression or knockdown on the TUFT1 level in Hep3B or HCCLM3 cells. n = three independent experiments, *P < 0.05 by t-test. b Western blotting was performed to determine the regulatory effect of BRD9 overexpression or knockdown on the TUFT1/AKT pathway in Hep3B or HCCLM3 cells. n = three independent experiments, *P < 0.05 by t-test. c The TCGA database was explored to evaluate the correlation between BRD9 and TUFT1 levels in HCC tissues. n = 374, *P < 0.05 by Spearman’s rank correlation test. d IHC was performed to evaluate the correlation between BRD9 protein and TUFT1 protein in the HCC tissues. Scale bar: 25 μm. n = 110, *P < 0.05 by t-test. e The positive rate of TUFT1 staining was compared between HCC tissues with positive and negative BRD9 staining. *P < 0.05 by Pearson χ2 test.