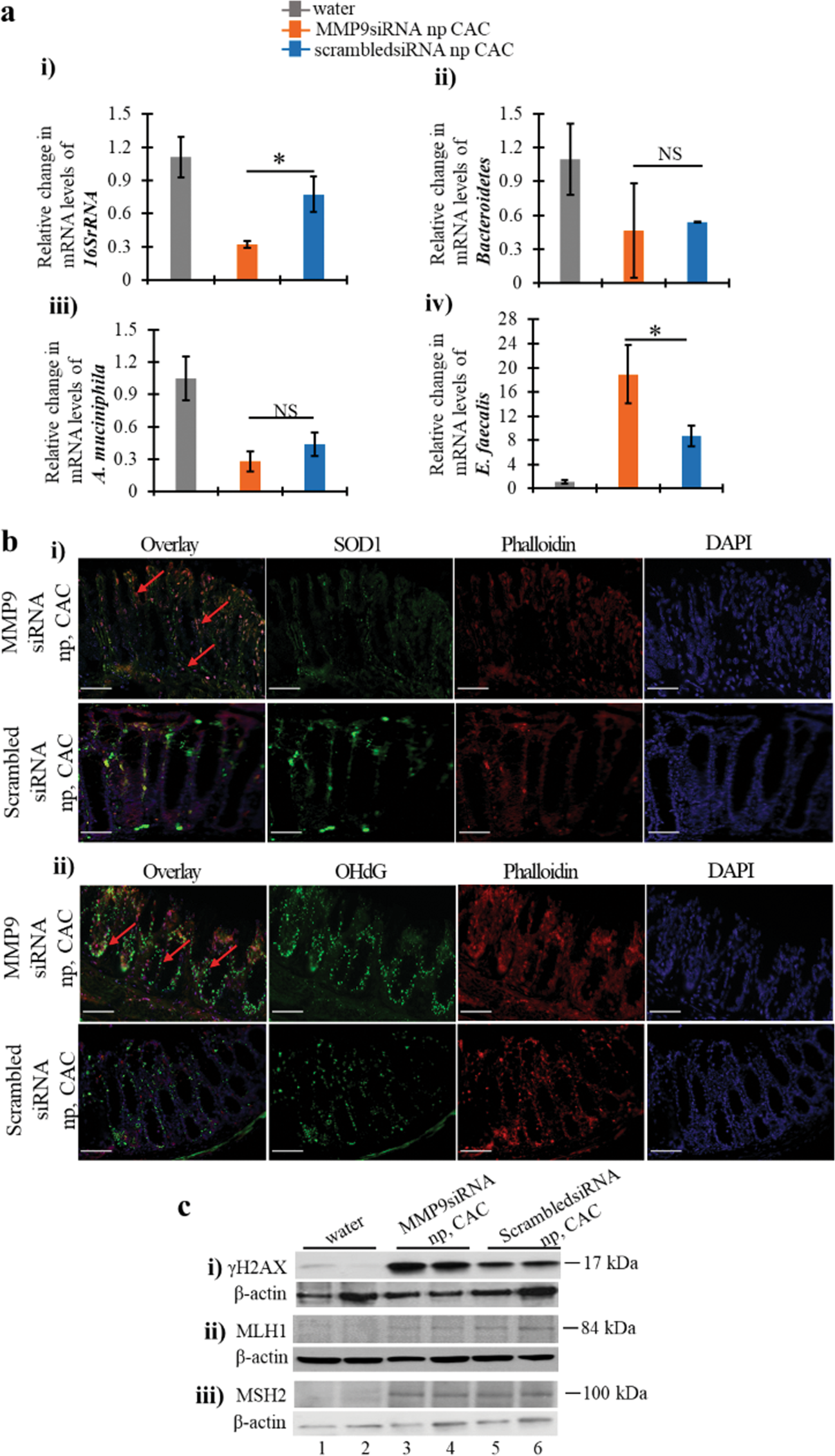
Fig. 4: Silencing of MMP9 by nanoparticles alters the microbiota and ROS levels in CAC.

a Bar graph presentation of the QPCR analyses of different phyla of microbiota at mRNA levels in colonic mucosal stripping from WT mice (n = 5 per group) with and without CAC gavaged with either MMP9 siRNA or scrambled siRNA loaded nanoparticles. Relative mRNA expression levels of (i) universal bacteria, 16SrRNA (ii) Bacteroidetes (iii) A. muciniphila (iv) E. faecalis. NS means non-significant. Each bar represents mean ± S.E., *p < 0.05. b Immunofluorescence staining of the colonic Swiss rolls of WT mice (n = 5 per group) gavaged with either MMP9 siRNA or scrambled siRNA loaded nanoparticles in CAC probed with (i) SOD1 (green fluorescence of FITC) and (ii) 8OHdG (green fluorescence of FITC). ×20 magnification was used for the images. DAPI and TRITC conjugated phalloidin were used to counterstain nuclei with blue fluorescence and actin with red fluorescence respectively. Red arrows show the increased staining of SOD1 and 8OHdG in the colon of WT mice gavaged with MMP9 siRNA loaded nanoparticles in CAC. Scale bars: 50 mm. c WBs of the whole-cell lysates (25 μg/lane) extracted from mucosal stripping of WT mice (n = 5 per group) with and without CAC gavaged with either MMP9 siRNA or scrambled siRNA loaded nanoparticles were performed and probed with (i) anti- γH2AX, (ii) anti-MLH1, and (iii) anti-MSH2. β-actin was used as the loading control for the blots.