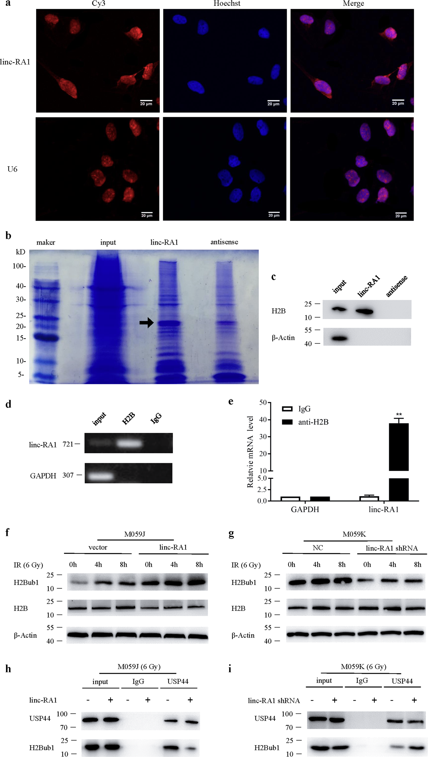
Fig. 4: Linc-RA1 promotes H2Bub1 modification with the exposure to irradiation.

a FISH was used to detect the location of linc-RA1. b An RNA-pulldown assay was used to identify nuclear proteins that bind to linc-RA1, followed by mass spectrometry analysis. Highlighted regions (the arrow) were subjected to mass spectrometry for identification, and H2B was identified as the band unique to linc-RA1. c Western blotting analysis showing the specific interaction of linc-RA1 with H2B. d RNA immunoprecipitation was performed using anti-H2B antibodies and specific primers to detect linc-RA1 or GAPDH. e Enrichment of RNA immunoprecipitation was determined as the amount of RNA associated with immunoprecipitation of H2B relative to the input control. f Western blotting analysis of H2B and H2Bub1 levels in M059J cells transduced with vector or linc-RA1, at the indicated time points after 6-Gy IR. g Western blotting analysis of H2B and H2Bub1 levels in M059K cells transfected with scrambled shRNA or linc-RA1 shRNA, at the indicated time points after 6-Gy IR. h M059J cells were transduced with vector or linc-RA1, followed by 6-Gy IR. Lysates were immunoprecipitated with anti-USP44 antibody, and the immunoprecipitates and input were analyzed by western blotting with the indicated antibodies. i M059K cells were transfected with scrambled shRNA or linc-RA1 shRNA, followed by 6-Gy IR. Lysates were immunoprecipitated with anti-USP44 antibody, and the immunoprecipitates and input were analyzed by western blotting with the indicated antibodies.