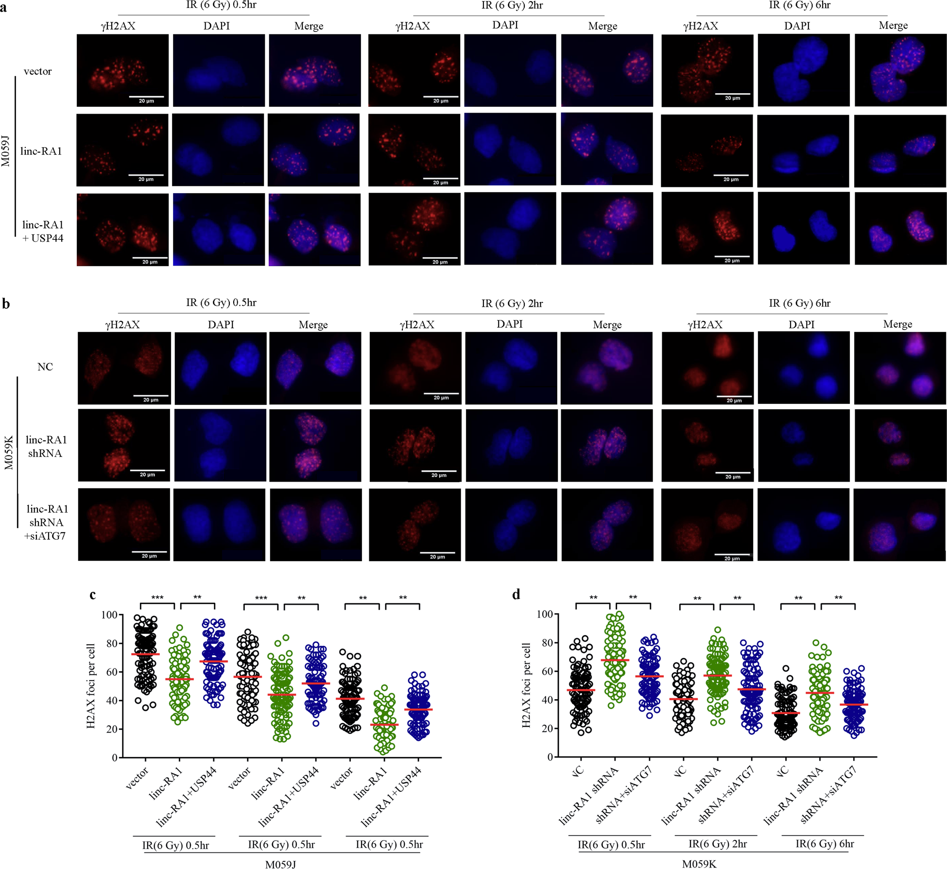
Fig. 6: Linc-RA1 regulates radioresistance through H2Bub1-mediated autophagy.

a Representative immunofluorescence images of γ-H2AX foci of M059J cells at the indicated time points after 6-Gy IR. M059J cells were transduced with vector or linc-RA1, and vector or USP44. b Representative immunofluorescence images of γ-H2AX foci of M059K cells at the indicated time points after 6-Gy IR. M059K cells were transfected with scrambled shRNA or linc-RA1 shRNA, and scrambled siRNA or ATG7 siRNA. c Quantification of γ-H2AX foci of M059J cells. M059J cells were treated as in (a). d Quantification of γ-H2AX foci of M059K cells. M059K cells were treated as in (b). Data are presented as means ± SD, n = 3, **P < 0.01, ***P < 0.001.