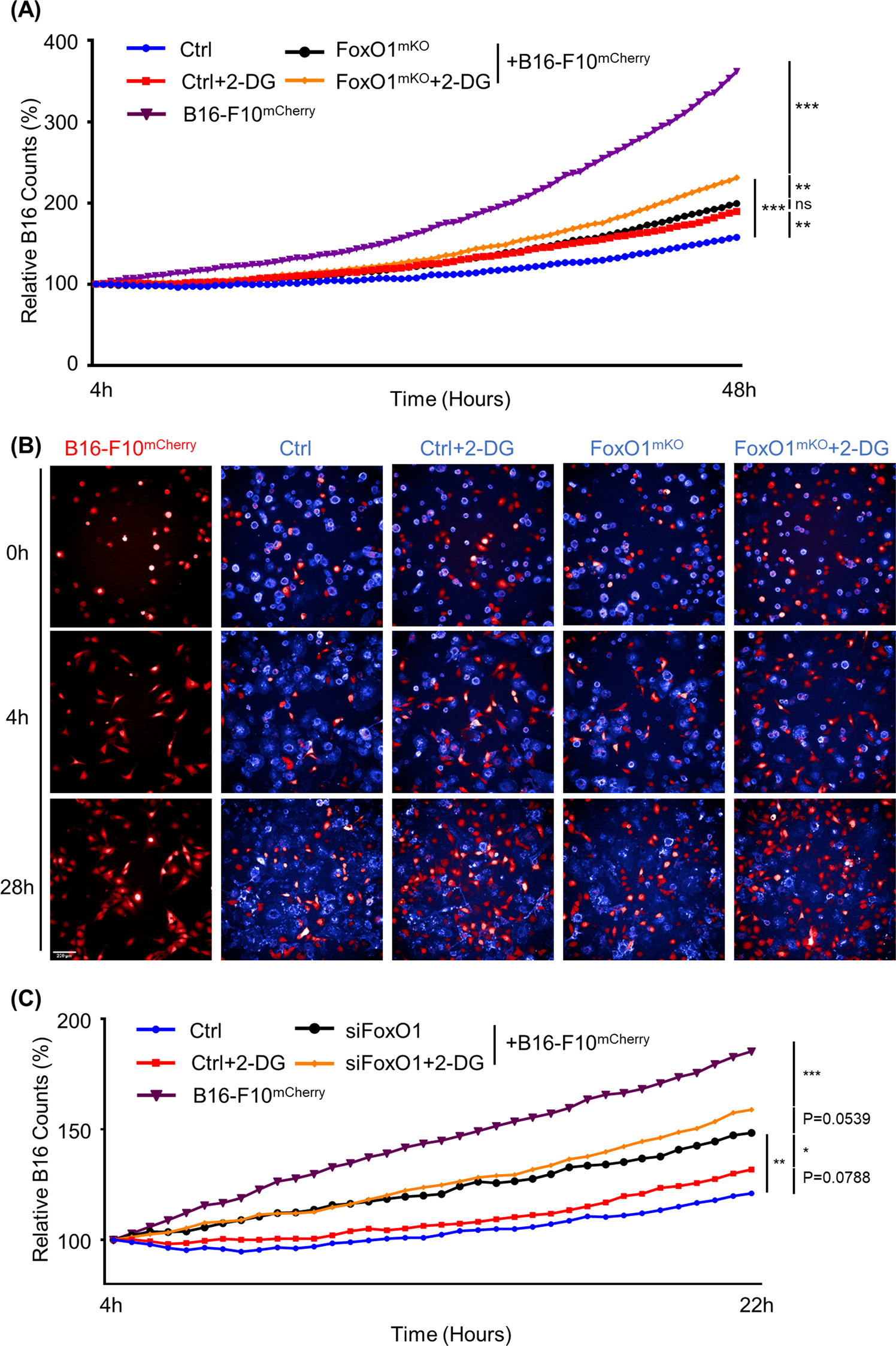
Fig. 6: Glycolysis inhibitor 2-DG exacerbated FoxO1-deficient macrophages induced higher tumor count.

a Dynamic B16-F10mCherry counts of co-cultured B16 cells with FoxO1mKO (black), control (blue), and FoxO1mKO and control pre-treated with 10 mM 2-DG for 1 h (orange and red, respectively) relative to the cell count after 4 h (n ≥ 9). b HCS images showing the co-culture results of (right) FoxO1mKO macrophages pre-treated with 2-DG and B16-F10mCherry cells (second from the right) FoxO1mKO macrophages and B16-F10mCherry cells, (middle) macrophages pre-treated with 2-DG and B16-F10mCherry cells, (second from the left) macrophages and B16-F10mCherry cells, and (left) B16-F10mCherry cells only, at 0, 4, and 28 h. Blue cells are macrophages and red cells are B16-F10 cells. Scale bar, 200 μm. c Dynamic B16-F10mCherry counts of co-cultured B16 cells with siRNA-knockout FoxO1 macrophages (black), control macrophages (blue), and siRNA-knockout FoxO1 macrophages and control macrophages pre-treated with 10 mM 2-DG for 1 h (orange and red, respectively) relative to the cell count after 4 h (n ≥ 9). *P < 0.05; **P < 0.01; ***P < 0.001.