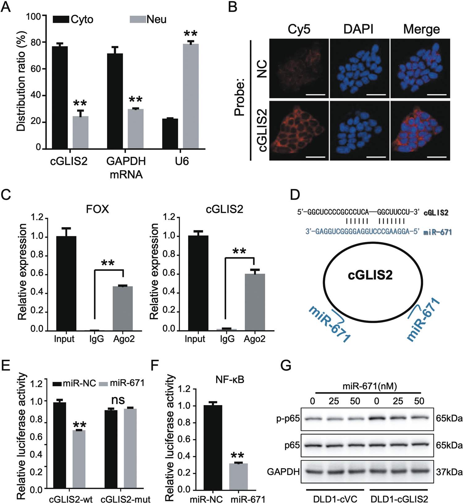
Fig. 7: CircGLIS2 binds to miR-671 to modulate the NF-κB signaling pathway.
From: Circular RNA GLIS2 promotes colorectal cancer cell motility via activation of the NF-κB pathway

a Subcellular distribution of circGLIS2 was detected by qRT-PCR, GAPDH was used as the cytoplasm-located (Cyto) control and U6 was used as the nucleus-located (Neu) control. b FISH illustrated that circGLIS2 was predominantly located in the cytoplasm. Oligo DNA probes target circGLIS2 was labeled with Cy5 (red) and the nuclei was stained with DAPI (blue). Scale bars: 25 μm. c RIP-IP assays were performed to co-immunoprecipitation the Ago2 complexes from DLD1 cells. qRT-PCR was used to detect the circGLIS2 level and FOX was used as the positive control. d A schematic drawing showing the putative binding sites of miR-671 on circGLIS2. e The luciferase activity of wild-type circGLIS2 or mutant circGLIS2 after transfection with miR-671 mimic or miR-NC. f NF-κB signaling pathway activity was assessed in cells transfected with miR-671 or miR-NC. g Western blot assay showing the p-p65 and p65 levels in DLD1/cVC and DLD1/cGLIS2 cells transfected with different amounts of miR-671 or miR-NC. Data are represented as mean ± SD. **P < 0.01.