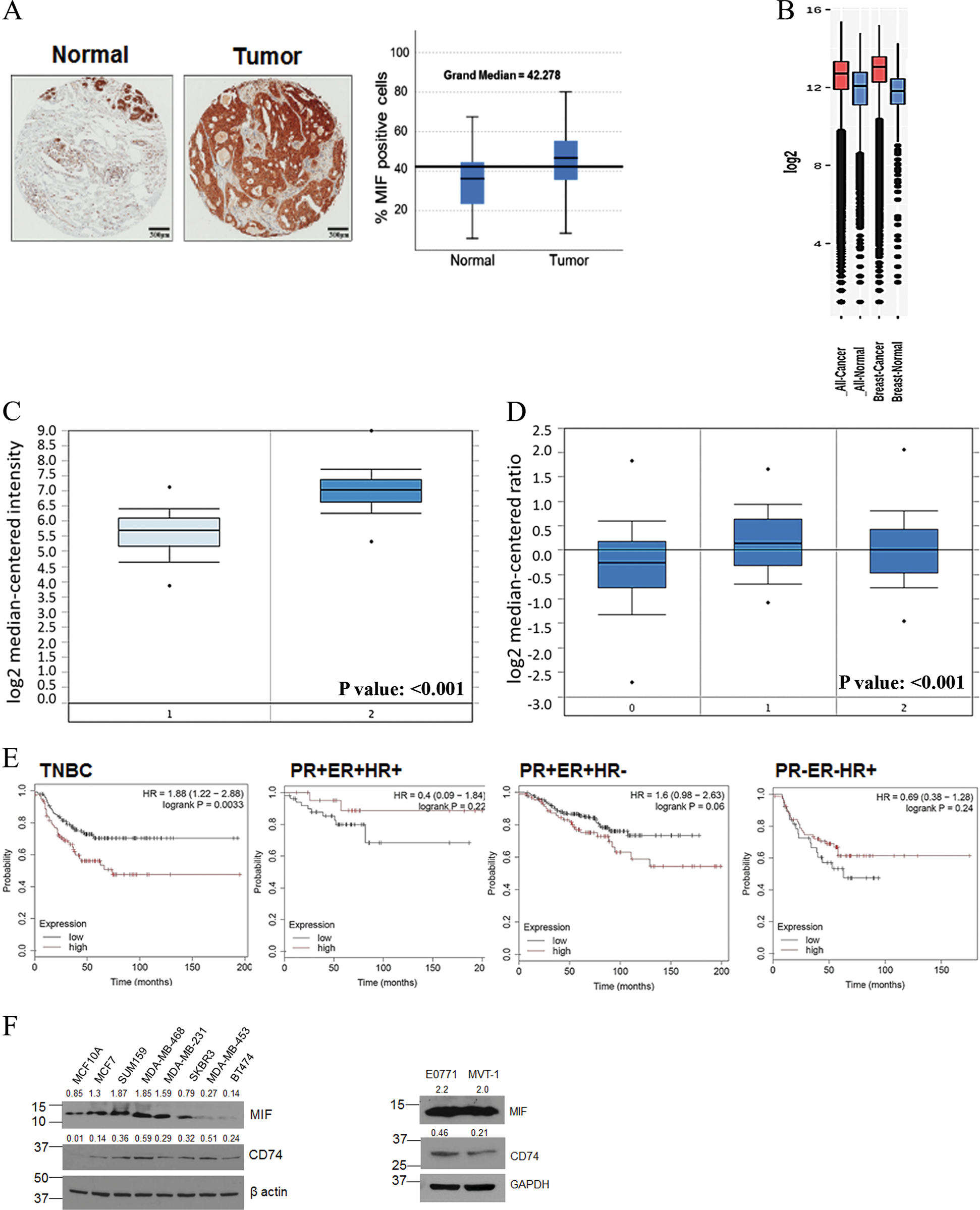
Fig. 1: Analysis of MIF expression in human breast cancer patient samples.

a Representative picture of MIF expression in human breast cancer patient TMA that contained (n = 61) TNBC and (n = 39) normal adjacent samples. The non-parametric independent-sample median test was used to calculate P value and statistical significance. The median value of percent MIF-positive cells was significantly (0.0001) higher in TNBC than the normal adjacent tissue. b Using the GENT2-gene expression database, significantly higher expression of MIF (P < 0.001) in all cancer and breast cancer patients compared to normal subjects was observed. c MIF expression is significantly enriched in2 invasive ductal breast carcinoma (n = 1556) compared to1 normal breast (n = 144) in Curtis breast dataset. d MIF is significantly overexpressed in TNBC patients compared to other breast cancer subtypes using TCGA dataset. [0 = no value or unidentified hormonal status (n = 297), 1 = HER2/ER/PR negative (n = 46), 2 = other breast cancer biomarkers (n = 250)]. e KM-plotter survival analysis show that MIF mRNA expression (Affy ID: 217871_s_at) correlates with poor overall survival only in TNBC patients (n = 255) compared to other breast cancer subtypes. ER+PR+HR+ (n = 73), ER+PR+HR− (n = 339), and ER−PR−HR+ (n = 115). f Expression of MIF and CD74 in human and murine TNBC cell lines. Cell lysates from MCF10A, MCF7, SUM-159, MDA-MB-468, MDA-MB-231, SKBR3, MDA-MB-453, BT474, E0771, and MVT-1 cells were analyzed for MIF and CD74 expression by WB. Western blots were quantified arbitrarily and values were added on top of each image. GAPDH: loading control.