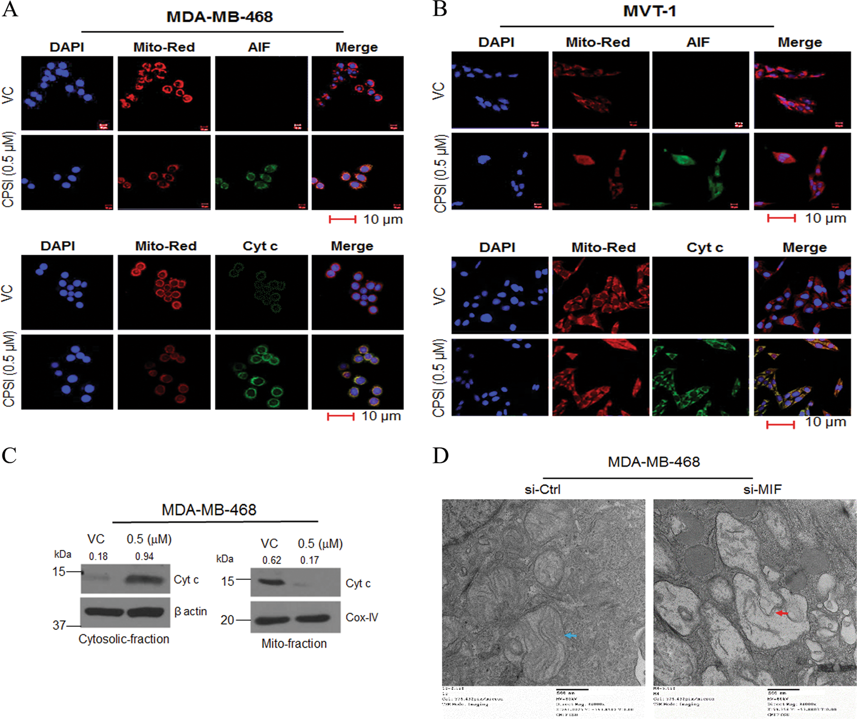
Fig. 6: CPSI-1306 treatment induces apoptosis in TNBC cells via the mitochondrial pathway.

a, b TNBC cells (MDA-MB-231 and MVT-1) were seeded in chambered slides and treated with vehicle control (VC) or CPSI-1306 for 48 h followed by immunofluorescence staining with mitochondria selective pro-apoptotic proteins: AIF and Cyt c and visualized by confocal microscopy. Mito-Red represent mitochondria. c MDA-MB-468 cells were treated with VC or CPSI-1306 (0.5 μM) for 48 h and the release of Cyt c was analyzed by WB. Mito: mitochondria. β-Actin and CoxIV served as internal controls. d Mitochondrial changes associated with MIF knockdown in MDA-MB-468 cells were revealed by transmission electron microscopy. The red arrow shows mitochondria became aggregated while blue arrow pointed at the normal shape of mitochondria. Data represent mean ± SEM for each experiment repeated three times with similar results. Scale bars: 10 μm. WB was quantified arbitrarily and values were added on top of each image.