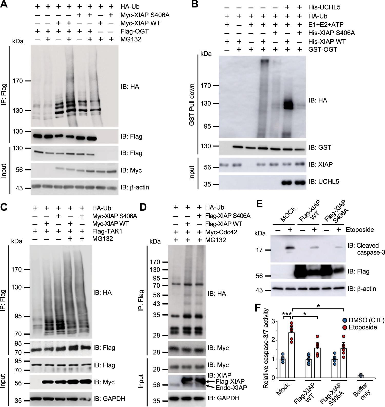
Fig. 4: Mutation of XIAP reduced its E3 ubiquitin ligase activity for OGT.
From: Mutual regulation between OGT and XIAP to control colon cancer cell growth and invasion

a Expression vectors encoding Flag-OGT and HA-Ub were transfected into HCT116 cells transiently overexpressing Myc-XIAP WT and Myc-XIAP S406A as indicated. Cells were treated with 10 μM of MG132 for 4 h before being harvested. After immunoprecipitation with α-Flag antibodies, the ubiquitination of OGT was analyzed by immunoblotting with α-HA antibodies. The same membrane was re-probed with α-Flag antibody. Equal amounts of total lysates were subjected to immunoblotting with the indicated antibodies. b GST-OGT was incubated with HA-Ub, E1, E2, ATP, His-UCHL5, and either His-XIAP WT or His-XIAP S406A in the presence of UDP-GlcNAc as indicated. After GST pull-down was conducted under denaturing conditions with a buffer containing 2% SDS, the ubiquitination of OGT was detected by immunoblotting with α-HA antibodies. The same membrane was re-probed with α-GST antibodies. The amounts of XIAP and UCHL5 in the reaction were detected with α-XIAP antibody and α-His antibodies, respectively. c Expression vectors encoding Flag-TAK1 and HA-Ub were transiently transfected into HCT116 cells overexpressing Myc-XIAP as indicated. Cells were treated with 10 μM of MG132 for 4 h before being harvested. After immunoprecipitation with α-Flag antibodies, the ubiquitination of TAK1 was analyzed by immunoblotting with α-HA antibodies. The same membrane was re-probed with α-Flag antibodies. Equal amounts of total lysates were subjected to immunoblotting with the indicated antibodies. d Expression vectors encoding Myc-Cdc42 and HA-Ub were transiently transfected into HCT116 cells overexpressing Flag-XIAP as indicated. Before harvest, cells were treated with 20 μM of MG132 for 4 h. After immunoprecipitation with α-Myc antibodies, the ubiquitination of OGT was analyzed by immunoblotting with α-HA antibodies. The same membrane was re-probed with α-Myc antibodies. Equal amounts of total lysates were subjected to immunoblotting with the indicated antibodies. e Expression vectors encoding Flag-XIAP WT and XIAP S406A were transfected into HCT116 cells. Cells were treated with 20 µM of etoposide for 24 h and lysed with NET buffer before being harvested. Activated caspase 3 was monitored with α-cleaved caspase 3 antibodies. Equal amounts of total lysates were subjected to immunoblotting with the indicated antibodies. f HCT116 cells were transfected with Myc-XIAP WT or Myc-XIAP S406A. Cells were treated with 20 µM of etoposide for 24 h and lysed with NET buffer before being harvested. Aliquots containing 50 µg of lysate were added to 100 µM of Ac-DEVD-AFC for measuring caspase-3/7 activity (n = 6 per condition). Initial rates were analyzed at Ex/Em = 380 / 500 nm. β-actin or GAPDH was used as a loading control. Data are presented as means ± SD of at least three independent experiments. Statistical significance was determined using one-way analysis of variance. *P < 0.05, ***P < 0.001.