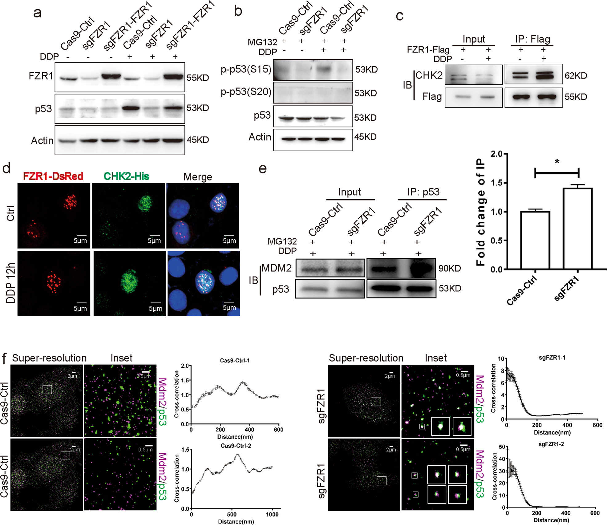
Fig. 4: FZR1 mediated p53 stability by interacting with CHK2 and activating MDM2 pathways.
From: FZR1 as a novel biomarker for breast cancer neoadjuvant chemotherapy prediction

a FZR1 ko T-47D cells expressed synonymous mutant FZR1 to obtain rescue cells. Western blot was performed in FZR1 ko and rescue T-47D cells to measure the protein levels of FZR1 and P53 with and without cisplatin treatment. b The protein levels of phosphorylated p53 was evaluated in control and FZR1 ko T-47D cells treated with cisplatin and MG132. A representative western blot of three independent experiments is shown. c IP using Flag antibody was performed in FZR1-Flag overexpressed T-47D cells treated with cisplatin. The precipitate was detected by western blot using CHK2 antibody. d IF using His antibody to detected CHK2 was performed in overexpressed FZR1-Dsred and CHK2-His T-47D cells treated with cisplatin; scale bar 5 µm. e IP using p53 antibody was performed in control and FZR1 ko T-47D cells treated with cisplatin and MG132. The precipitate was detected by western blot using MDM2 antibody. A relative quantification of the value of gray is shown in the histogram on the right. *p < 0.05. f Two-color STORM of p53 and MDM2 was performed in control and FZR1 ko T-47D cells treated with cisplatin and MG132. Calculated two-dimensional cross-correlations between the two channels at different intermolecular distances based on control or ko FZR1. The value of cross-correlation indicated the single molecules of p53 and MDM2 crossed index of each other. The value of distance showed the single molecules of p53 and MDM2 distance distribution in the cell; scale bar 2 or 0.5 µm.