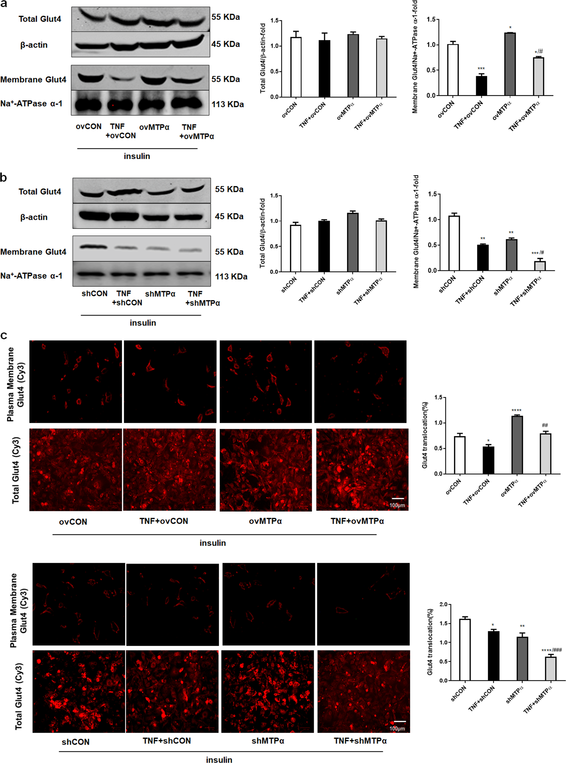
Fig. 3: MTPα promoted insulin stimulated Glut4 translocation in 3T3-L1 adipocytes.

a Total Glut4 protein levels and plasma membrane Glut4 protein levels were measured by western blotting in 3T3-L1 adipocytes transfected with control siRNA or ovMTPα, treated with or without TNF-α (4 ng/ml) for 4 days. Meanwhile all adipocytes were treated with insulin (5 μg/ml) for 4 days. *p < 0.05, ***p < 0.001 vs. ovCON; #p < 0.05 vs. TNF+ ovCON (one-way ANOVA). b Total Glut4 protein levels and plasma membrane Glut4 protein levels were measured by western blotting in 3T3-L1 adipocytes transfected with control siRNA or shMTPα, treated with or without TNF-α (4 ng/ml) for 4 days. Meanwhile insulin (5 μg/ml) was added into media. **p < 0.05, ***p < 0.001 vs. shCON; #p < 0.05 vs. TNF + shCON (one-way ANOVA). c Immunofluorescence detection of Glut4 plasma membrane translocation in 3T3-L1 adipocytes transfected with control siRNA, shMTPα or ovMTPα and treated with or without TNF-α (4 ng/ml) for 4 days. Meanwhile insulin (5 μg/ml) was added into media. Scale bar: 100 μm. *p < 0.05, **p < 0.01, ***p < 0.001, ****p < 0.0001 vs. ovCON or shCON; ##p < 0.01, ###p < 0.001 vs. TNF + ovCON or TNF + shCON (one-way ANOVA). Data represent at least three different experiments. All data represent means ± standard error (SE).