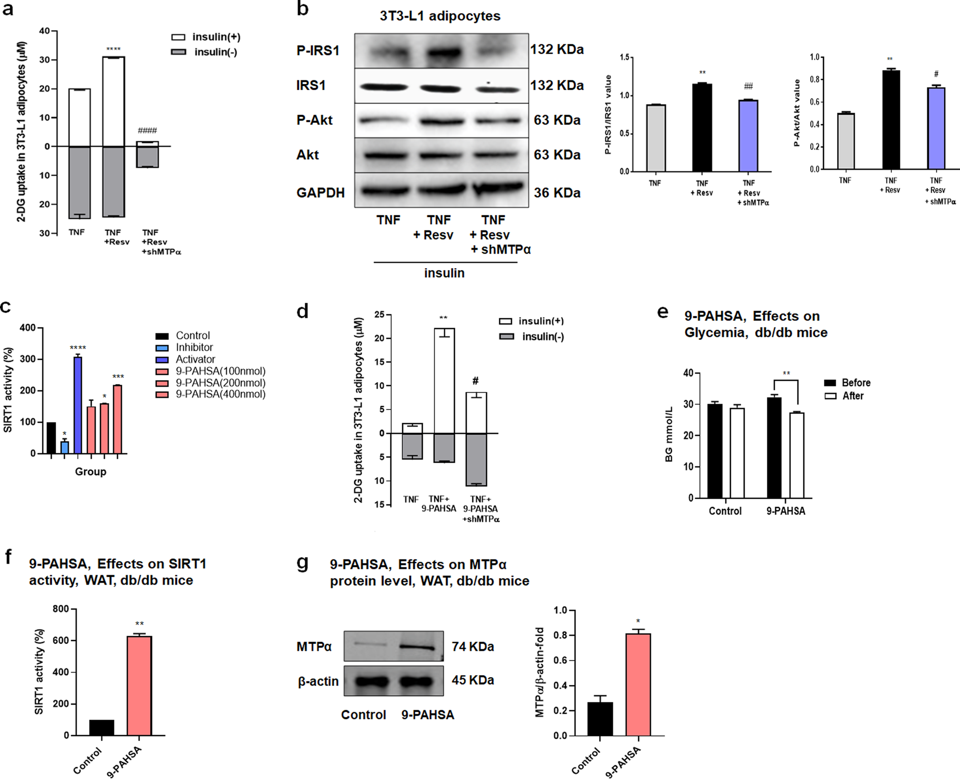
Fig. 4: SIRT1 reversed insulin resistance via an MTPα-related pathway.

a Glucose uptake in TNF-α-induced insulin-resistant 3T3-L1 adipocytes transfected with control siRNA or shMTPα and treated with resveratrol (10 μM). Basal glucose transport (gray) and insulin stimulated glucose uptake (white) are shown. ****p < 0.0001 vs. TNF plus insulin; ####p < 0.0001 vs. TNF + Resv plus insulin (one-way ANOVA). b Insulin signaling measured by western blotting analysis in 3T3-L1 adipocytes. 3T3-L1 adipocytes transfected with control siRNA or shMTPα were treated with TNF-α (4 ng/ml) alone or together with resveratrol (10 μM) during the induction of insulin resistance. All adipocytes were treated with insulin (5 μg/ml) for 4 days. **p < 0.01 vs. TNF; #p < 0.05, ##p < 0.01 vs. TNF + Resv (one-way ANOVA). c SIRT1 activity determined by SIRT1 fluorometric assay kit for activator screening. 9-PAHSA at different concentrations (100 nmol, 200 nmol, 400 nmol) was incubated with SIRT1 enzyme, SIRT1 substrate, and NAD+ in vitro. An inhibitor (nicotinamide) and an activator (resveratrol) were added as negative and positive controls, respectively. *p < 0.05, ****p < 0.0001 vs. control (one-way ANOVA). d Glucose uptake in TNF-α-insulin-resistant 3T3-L1 adipocytes transfected with control siRNA or shMTPα and treated with 9-PAHSA (20 μM) during the induction of insulin resistance. Basal glucose transport (gray) and insulin stimulated glucose uptake (white) are shown. **p < 0.01 vs. TNF plus insulin; #p < 0.05 vs. TNF + 9-PAHSA plus insulin (one-way ANOVA). e Glycemic level in db/db mice after 10 days 9-PAHSA administration (50 mg/kg) in db/db mice. **p < 0.01 (t-test). f SIRT1 activity in WAT of db/db mice after 10 days 9-PAHSA administration (50 mg/kg). **p < 0.01 vs. control (t-test). g MTPα protein expression in WAT of db/db mice after 10 days 9-PAHSA administration (50 mg/kg). *p < 0.05 vs. control (t-test). Data represent at least three different experiments. n = 5 mice per group. All data represent means ± standard error (SE).