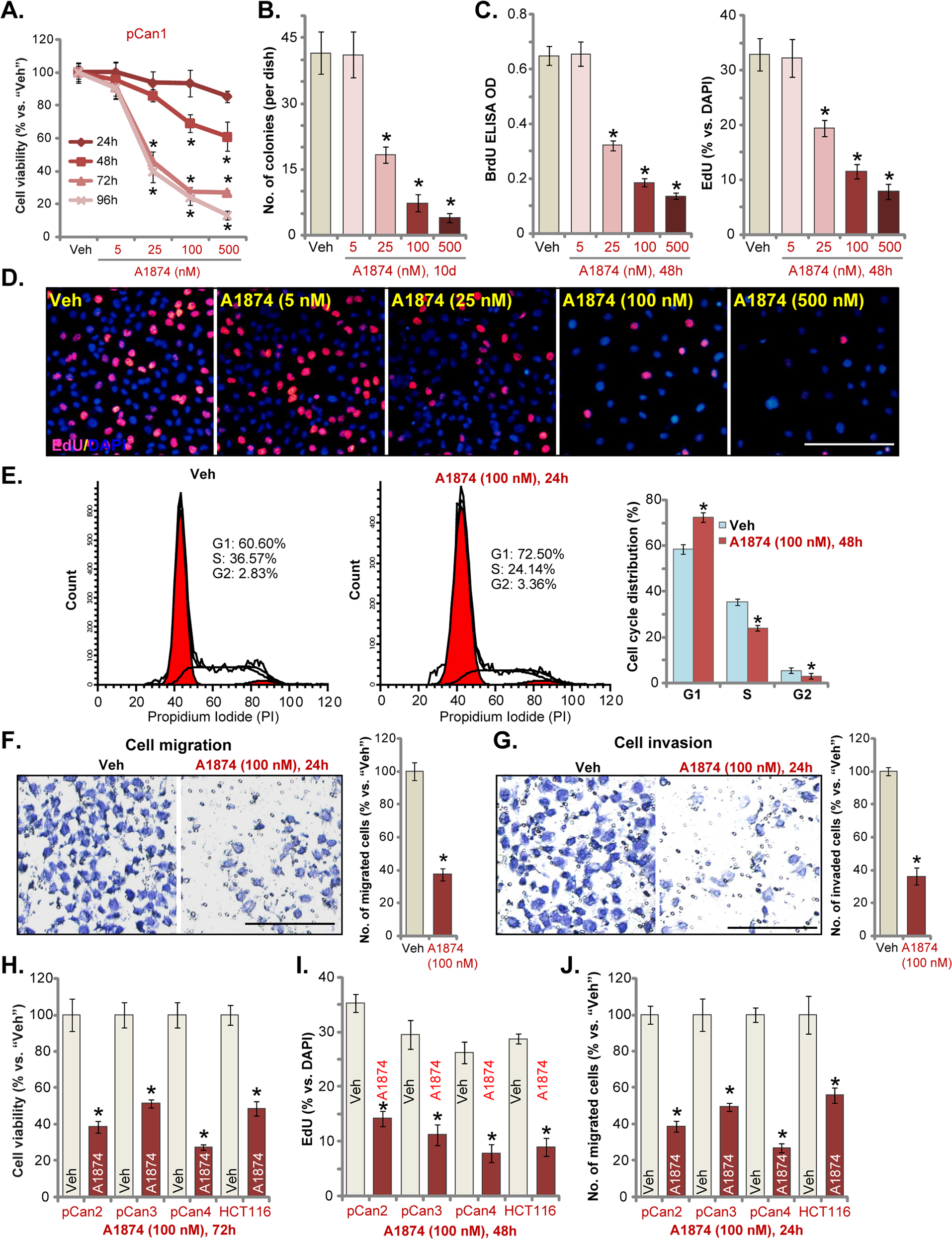
Fig. 1: A1874 inhibits colon cancer cell growth, proliferation, cell cycle progression, migration and invasion.
From: The therapeutic effect of the BRD4-degrading PROTAC A1874 in human colon cancer cells

The primary human colon cancer cells, pCan1/2/3/4 (derived from different colon cancer patients) (a–j) or established HCT116 cells (h–j) were treated with applied concentration of A1874 (5–500 nM) or the vehicle control (“Veh,” 0.2% of DMSO). Cells were further cultured in complete medium for applied time periods, then cell viability (CCK-8 OD, a and h), colony formation (b) and cell proliferation (BrdU ELISA OD and nuclear EdU incorporation ratio, c, d and i) as well as cell cycle progression (PI-FACS, e), cell migration (f, j) and invasion (g) were tested by the listed assays. Data were presented as mean ± standard deviation (SD, n = 5). * P < 0.05 vs. “Veh” cells. Experiments in this figure were repeated three times, and similar results were obtained. Bar = 100 μm (d, f, g).