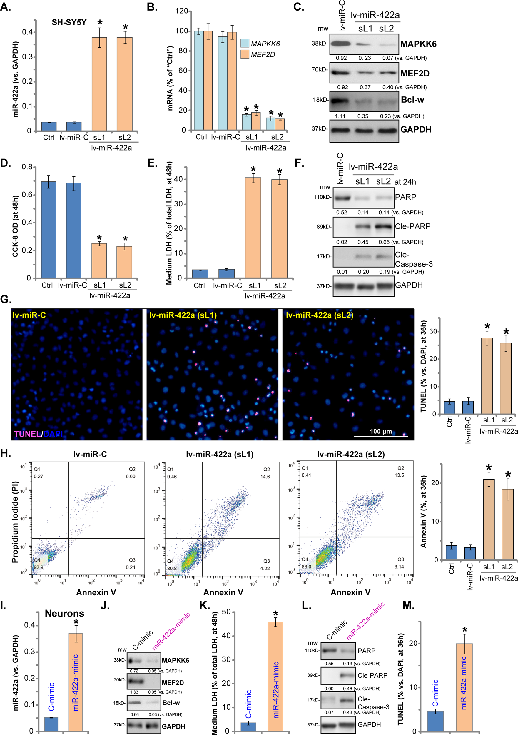
Fig. 3: Forced overexpression of miR-422a induces neuronal cell death and apoptosis.

SH-SY5Y cells were transduced with pre-miR-422a lentivirus (“lv-miR-422a”) or the miR control lentivirus (“lv-miR-C”), followed by puromycin selection, and the stable cells (“sL1” and “sL2”) were achieved. Expression of miR-422a (a), MAPKK6 and MEF2D mRNAs (b) was tested by qPCR; MAPKK6, MEF2D and Bcl-w proteins were shown as well (c). Cells were further cultured for applied time, and then cell viability (d), cell death (e), expression of cleaved-caspase-3/-PARP (e) and cell apoptosis (g, h) were tested by the assays mentioned in the text. The primary murine neurons were transfected with miR-422a mimic (100 pmol) or the miR nonsense control mimic (“C-mimic”, 100 pmol) for 48 h, and then miR-422a expression (i), listed proteins expression (j), medium LDH contents (k), cleaved-caspase-3/-PARP levels (l) and cell apoptosis (m) were tested, with results quantified. Expression of listed proteins was quantified and normalized to GAPDH (c, f, j and l). “Ctrl” stands for the parental control cells. *p < 0.05 vs. “lv-miR-C”/“C-mimic” cells. Data indicate standard deviation (SD, n = 5). Each experiment was repeated three times and similar results were obtained. Bar = 100 μm (g).