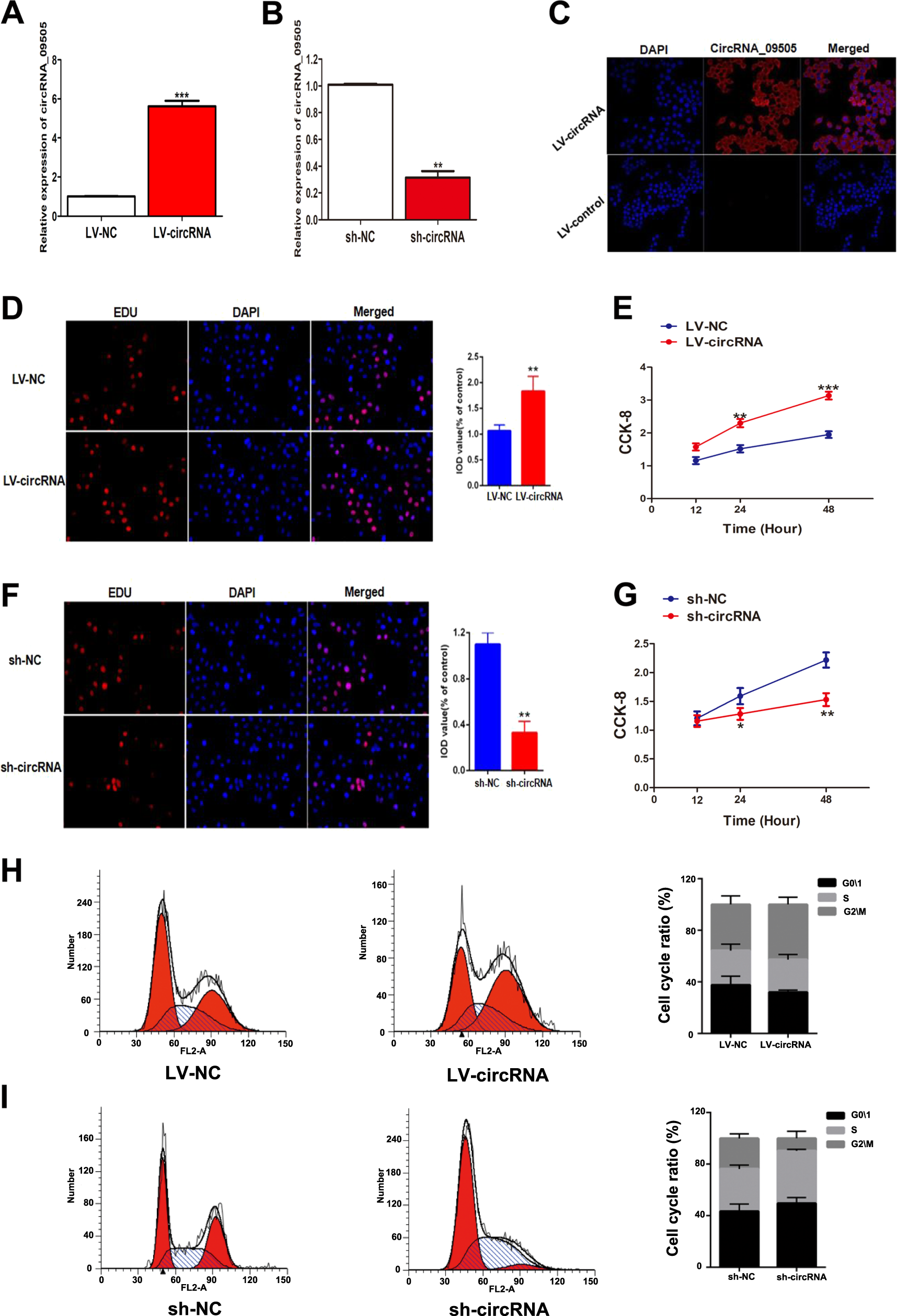
Fig. 2: CircRNA_09505 enhanced macrophage proliferation and cell-cycle progression.

a Real-time PCR showed that circRNA_09505 was increased in LV-circRNA-transfected macrophages. b Real-time PCR showed that circRNA_09505 was decreased in sh-circRNA-transfected macrophages compared with controls. c Representative FISH picture showed that circRNA_09505 was primarily localized in the cytoplasm of macrophages. d Representative scanning picture of EdU showing increased proliferation of LV-circRNA_09505-transfected macrophages compared with control group. e CCK-8 showed that the proliferation of LV-circRNA_09505-transfected macrophages was increased. f Representative scanning picture of EdU showing decreased proliferation of sh-circRNA_09505-transfected macrophages compared with control group. g CCK-8 showed decreased proliferation of sh-circRNA_09505-transfected macrophages. h The cell cycle of LV-circRNA_09505-transfected macrophages was estimated by flow cytometry. i The cell cycle of sh-circRNA_09505-transfected macrophages was estimated by flow cytometry. We calculated cell percentages in G0/G1, S, and G2/M phases, respectively. All data represented three independent tests. *P < 0.05, **P < 0.01, ***P < 0.001.