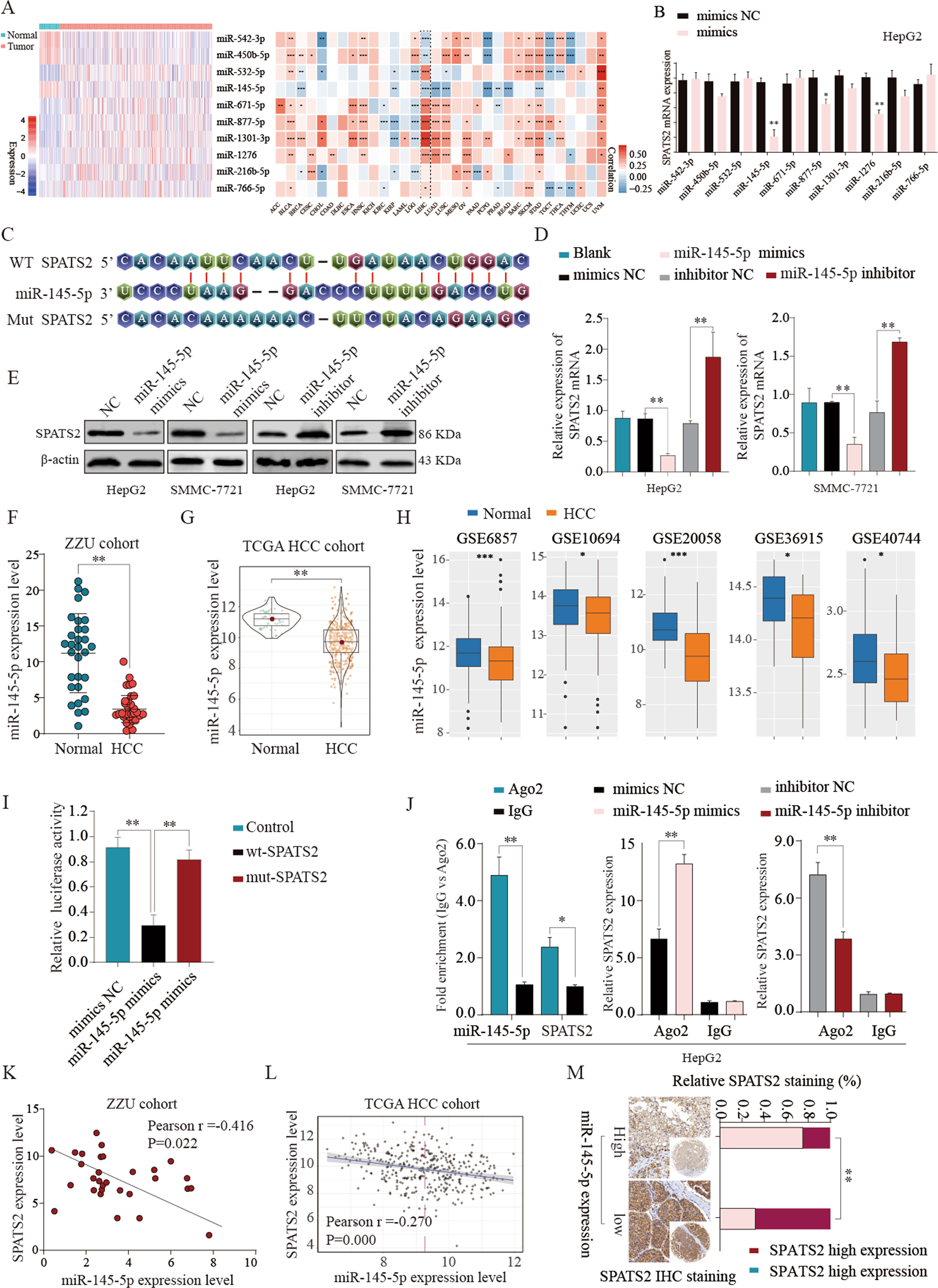
Fig. 6: MiR-145-5p inhibits SPATS2 expression by targeting 3’-UTR of SPATS2.

a The expression status of candidate miRNAs targeting SPATS2 was analyzed based on the TCGA database (left panel). Pearson analysis of the correlation between SPATS2 and candidate miRNAs based on the TCGA database (right panel). b Expression of SPATS2 was detected under the treatment of candidate miRNA mimics in Hep-G2 cells. c Diagram of the putative binding of MiR-145-5p on the 3′-UTR of SPATS2 and the mutated sequences of SPATS2 3′-UTR. The expression levels of SPATS2 mRNA or protein in HepG-2 or SMMC-7721 cells transfected with MiR-145-5p mimics, MiR-145-5p inhibitor, or relative negative controls were analyzed by RT-qPCR (d) or western blot (e), respectively. The expression levels of MiR-145-5p in HCC tissues and normal control tissues were analyzed in ZZU (f), TCGA (g), and GEO (h) HCC cohorts. The representative result of at least three independent experiments was shown. i WT 3′-UTR or mutated 3′-UTR of SPATS2 was constructed into luciferase reporter vector and co-transfected with MiR-145-5p mimics into HEK293 cells. Relative luciferase activity was determined 48 h after transfection. j RIP assays confirmed the binding status between MiR-145-5p and SPATS2 in untreated and treated HCC cell lines, respectively. k, l Pearson correlation analysis of the MiR-145-5p expression and SPATS2 expression in ZZU and TCGA HCC cohort. m Representative IHC staining of SPATS2 in MiR-145-5p high- or low- HCC tissues from ZZU cohort. *p < 0.05, **p < 0.01.