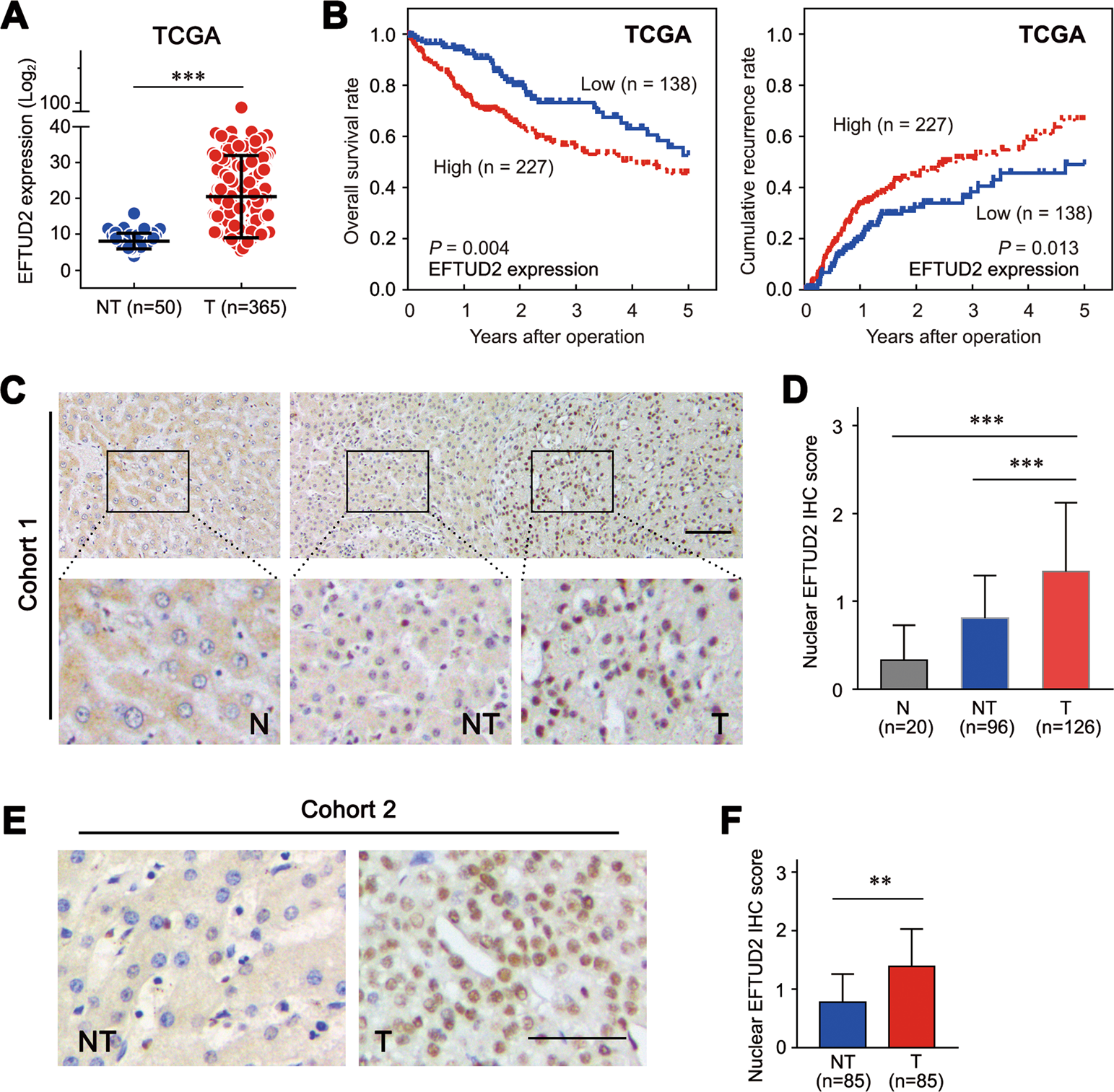
Fig. 1: EFTUD2 is upregulated in HCC tissues.

a The mRNA level of EFTUD2 expression among adjacent nontumor and HCC tissues (data from TCGA). b Kaplan–Meier curves for OS and TTR according to the EFTUD2 expression in HCC samples from the TCGA database. c Representative images of IHC staining for EFTUD2 in cohort 1, including normal hepatic (N, n = 20), adjacent nontumor (NT, n = 96) and HCC tissues (T, n = 126). Scale bars, 50 μm. d Nuclear EFTUD2 expression levels (IHC score) were compared among normal hepatic, adjacent nontumor and HCC tissues. e Representative images of IHC staining for EFTUD2 in cohort 2. Scale bars, 25 μm. f Nuclear EFTUD2 expression levels (IHC score) were compared among adjacent nontumor and HCC tissues. The data are presented as the mean ± SD. **P < 0.01, ***P < 0.001.