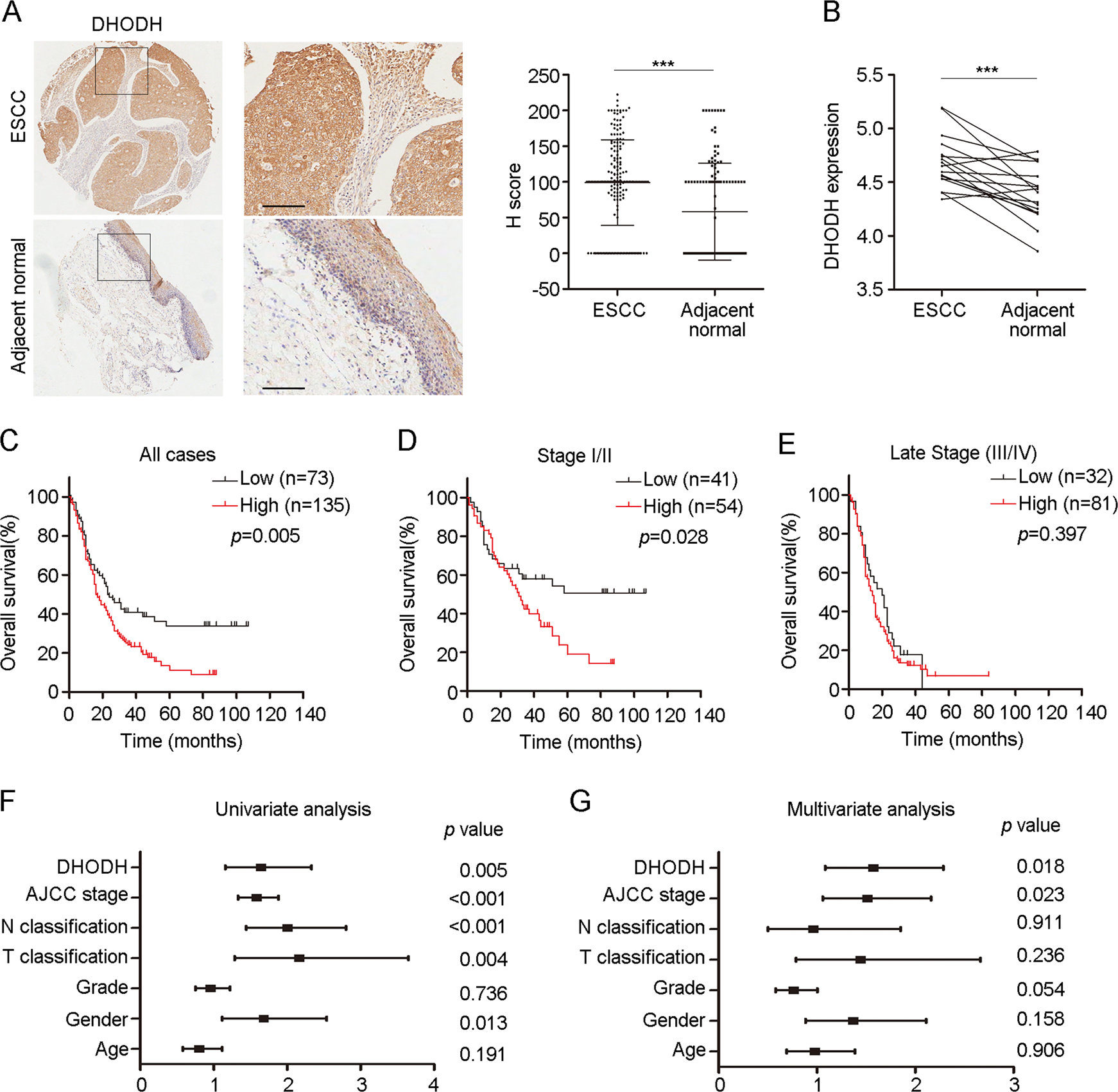
Fig. 1: DHODH overexpression is correlated with poor prognosis in ESCC.

a The protein expression of DHODH was significantly higher in ESCC tissues compared with that in adjacent non-cancer tissues by IHC (left) and the scoring of IHC in 208 cases of ESCC (right). b mRNA expression of DHODH according to Hu’s cohort. c Kaplan–Meier survival analysis of overall survival in 208 cases of ESCC patients. The receiver operating characteristic curve was used to determine the cutoff value. d–e Kaplan–Meier survival analysis of overall survival in stage I/II patients (d) and stage III/IV patients (e). The univariate (f) and multivariate (g) cox regression analysis of DHODH expression and clinicopathological features of ESCC patients. ***P < 0.001.