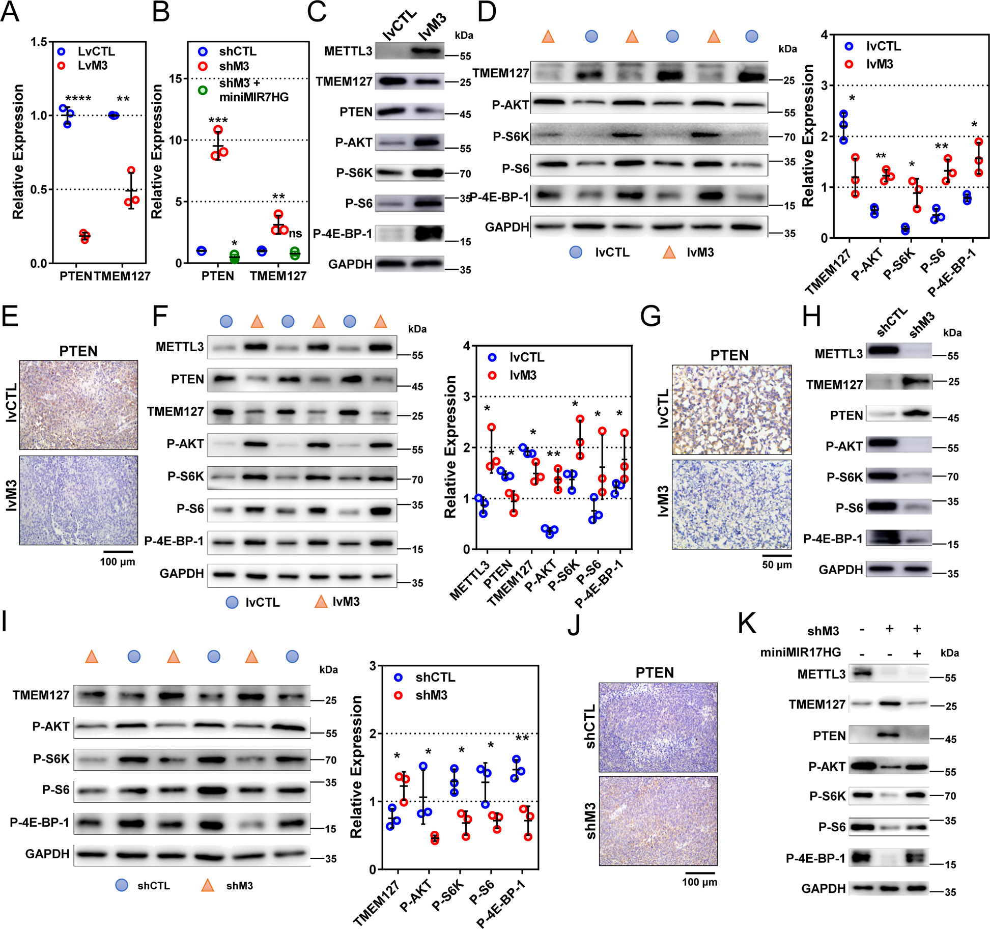
Fig. 7: METTL3 modulates PTEN/TMEM127 and activates AKT/mTOR pathway by facilitating processing of pri-miR-17-92.

a, b Relative mRNA of PTEN and TMEM127 in METTL3-overexpressing MKN-45 (lvM3), METTL3-reducing HGC-27 (shM3), and control cells (lvCTL and shCTL) by RT-PCR. c Protein levels in METTL3-overexpressing and control MKN-45 cells by western blot. d, e Protein levels in METTL3-high (n = 3) and control (n = 3) xenograft MKN-45 tumors by western blot or IHC. Quantification is derived from data of three mice. f, g Protein levels in METTL3-high (n = 3) and control (n = 3) peritoneal implants by western blot and IHC. h Protein levels in METTL3-reducing and control HGC-27 cells by western blot. i, j Protein levels in METTL3-low (n = 3) and control (n = 3) xenograft HGC-27 tumors by western blot and IHC. k Protein levels in control, METTL3-reducing, and METTL3-reducing/miR-17-92 cluster-expressing HGC-27 cells by western blot. Data are presented as mean ± SD. *P < 0.05; **P < 0.01; ***P < 0.001; ****P < 0.0001.