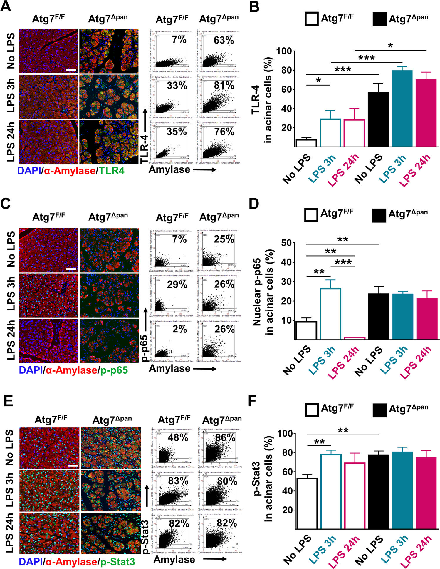
Fig. 5: Evaluation of pancreatic LPS signalling.
From: Impaired autophagy increases susceptibility to endotoxin-induced chronic pancreatitis

a Representative IF colocalization images stained for TLR4 (green), α-amylase (red) and DAPI (blue), as well as representative FACS-like scattergrams of co-expression quantitation. b Pancreatic expression of TLR4 in acinar cells from Atg7F/F and Atg7Δpan mice, 3 and 24h after LPS were determined by IF FACS-like quantitation and plotted as means ± SEM (n = 5 per group). c Representative IF colocalization images stained for phosho-p65 (green), α-amylase (red) and DAPI (blue), as well as representative FACS-like scattergrams. d Pancreatic expression of nuclear phosho-p65 in acinar cells from Atg7F/F and Atg7Δpan mice, 3 and 24h after LPS were plotted as means ± SEM (n = 4–5). e Representative IF colocalization images stained for p-Stat-3 (green), α-amylase (red) and DAPI (blue) with FACS-like scattergrams. f Pancreatic expression of p-Stat-3 determined by IF FACS-like quantitation and plotted as means ± SEM (n = 4–5). Scale bar = 50 µm. *p < 0.05; **p < 0.01; ***p < 0.001.