Fig. 6: Estimation of pancreatic cell death after LPS exposure.
From: Impaired autophagy increases susceptibility to endotoxin-induced chronic pancreatitis

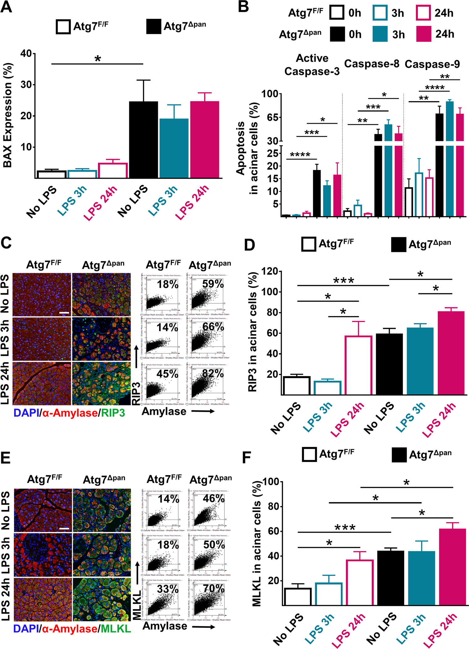
a Pancreatic BAX expression was determined by FACS-like IF quantitation and plotted as means ± SEM (n = 5). b Pancreatic expression levels of active Caspase-3, Caspase-8, and Caspase-9 in acinar cells were determined by FACS-like IF quantification and plotted as means ± SEM (n = 4–5). c Representative IF colocalization images stained for RIP3 (green), α-Amylase (red), and DAPI (blue), as well as representative FACS-like scattergrams quantification of colocalization of RIP3 and α-amylase. d Pancreatic expression levels of RIP3 in acinar cells were determined by IF FACS-like quantitation and plotted as means ± SEM (n = 4–5). e Representative IF colocalization images stained for MLKL (green), α-amylase (red), and DAPI (blue), as well as representative FACS-like scattergrams quantification. f Expression levels of MLKL in acinar cells of the pancreas determined by IF FACS-like quantitation, plotted as means ± SEM (n = 4–5 per group). Scale bar = 50µm, *p < 0.05, **p < 0.01, ***p < 0.001, ****p < 0.0001.