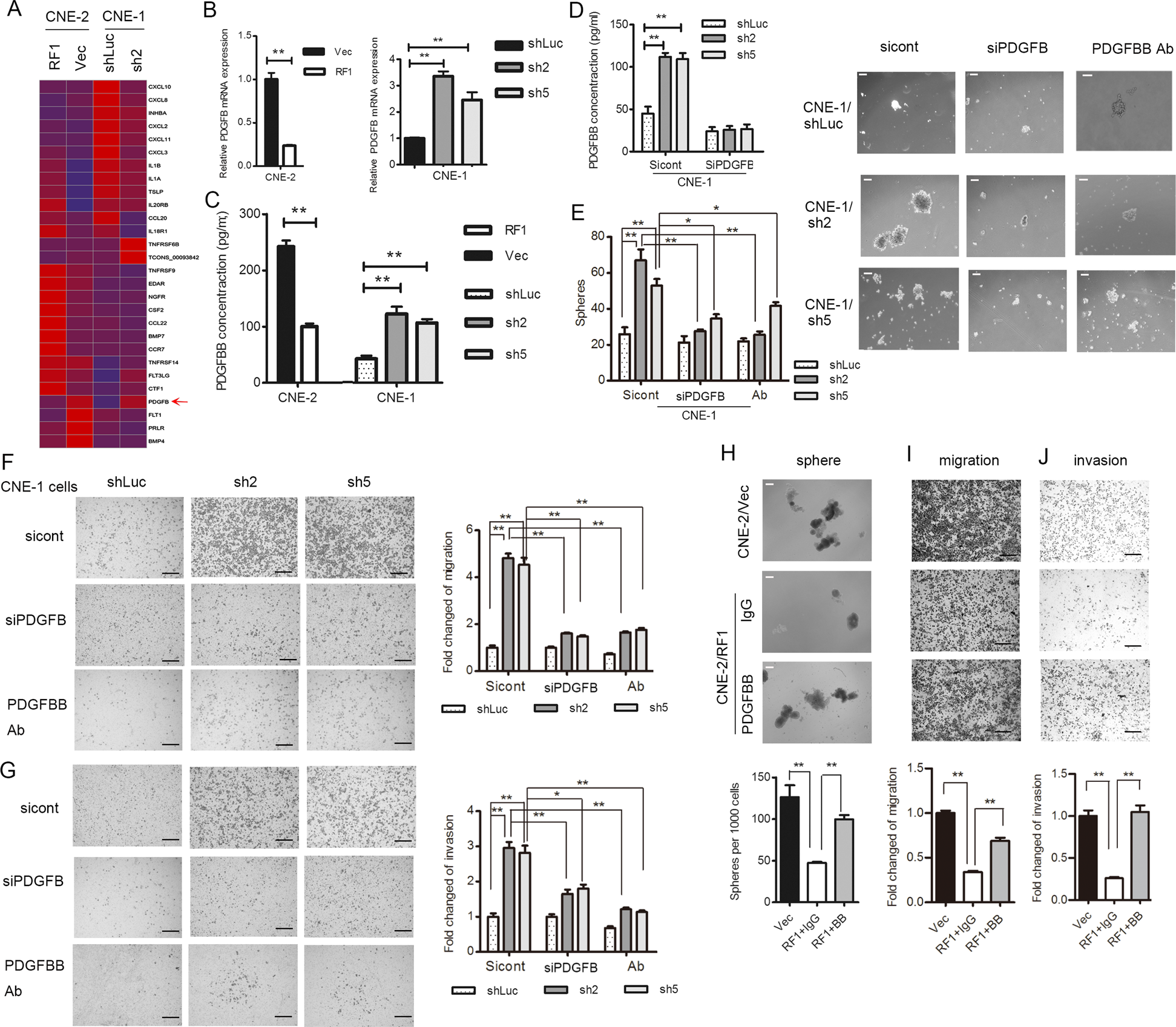
Fig. 3: PDGFB is crucial for maintaining malignant properties induced by RASSF1A in NPC cells.

a A heat map generated using the significantly changed genes categorized in the “cytokine-cytokine receptor interaction pathway” is shown. b, c mRNA expression (b) was evaluated by qRT-PCR and protein concentration by ELISA (c) in CM of RASSF1A-overexpressing CNE-2 cells, RASSF1A-depleted CNE-1 cells and their corresponding control cells, The data are presented as the mean ± S.D. values, **p < 0.01, Student’s t test. d–g PDGFB was transiently knocked down with a pool of siRNA or treated with a neutralizing antibody for PDGF-BB (10 µg/mL) in RASSF1A-depleted CNE-1 cells. PDGF-BB secretion in the CM was measured by ELISA (d), **p < 0.01, Student’s t test. e Number of spheroids formed was determined via microscopy, and representative images (e left panel) are shown. The formed spheroids were compared (e right panel), the data are presented as the mean ± S.D. values, *p < 0.05, **p < 0.01, Student’s t test; ns: non-sinificant. Scale bar: 200 µm. Representative images of the migration assay (f) and invasion assay (g) are shown, the data are presented as the mean ± S.D. values, **p < 0.01, Student’s t test. Scale bar: 100 µm. h–j Recombinant PDGF-BB or IgG was added to RASSF1A-overexpressing CNE-2 cells. Representative images of sphere formation (h) (Scale bar: 200 µm.), migration (i) and invasion (j) assays (Scale bar: 100 µm) of RASSF1A-overexpressing CNE-2 cells treated with PDGF-BB (the culture medium was supplemented with 20 ng/ml or an equal volume of control IgG) are shown, The data are presented as the mean ± S.D. values, *p < 0.05, **p < 0.01, Student’s t test.