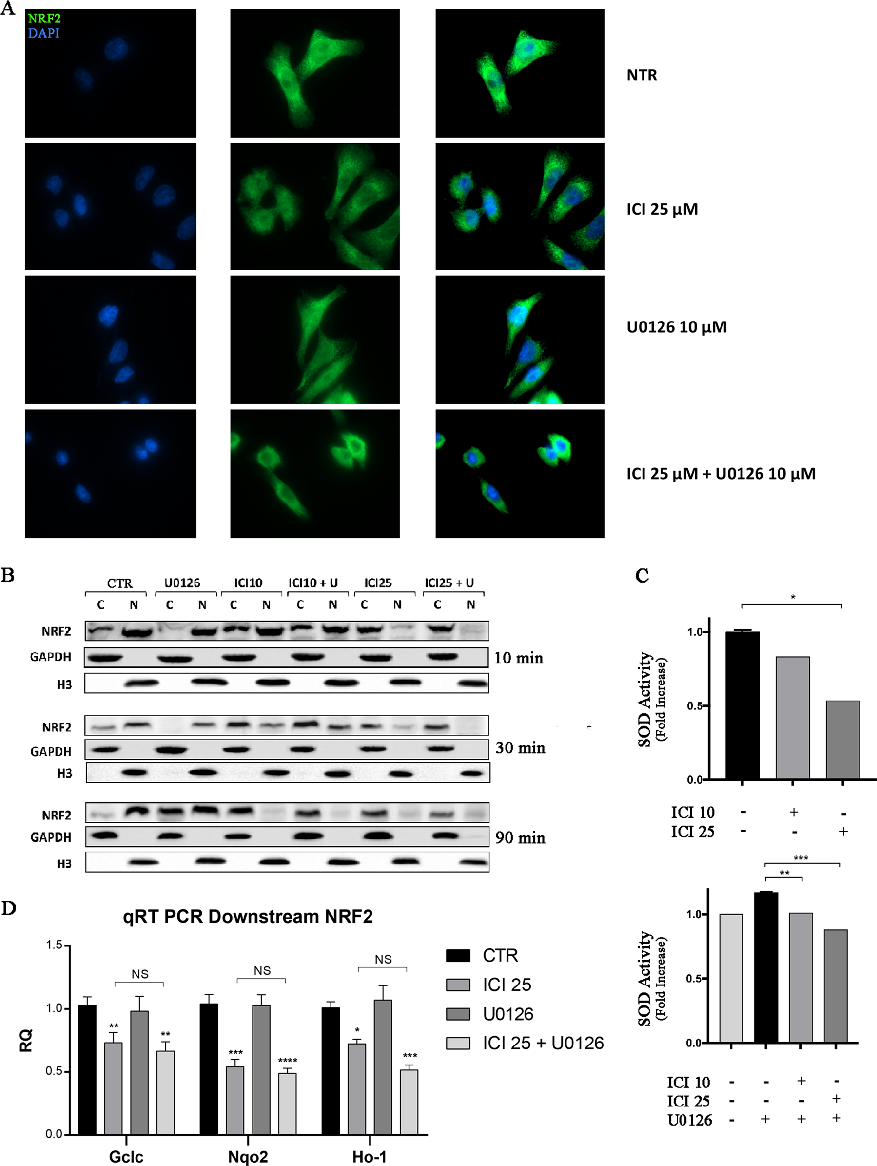
Fig. 4: NRF2 perturbation.

a IF of NRF2 localization at 90 min. ICI treatment promotes the cytoplasmatic block of NRF2 b Immunoblot for cytoplasmatic and nuclear NRF2. ICI treatment promotes the cytoplasmatic block of NRF2; otherwise, U0126 has a low opposite effect after 30 min. c SOD activity assay. ICI reduces SOD activity in a dose-dependent manner (*P ≤ 0.05). MEK 1/2 inhibitor mildly increases it, ICI reverts its effect (**P ≤ 0.01, ***P ≤ 0.001). d qRT PCR of NRF2 downstream. ICI treatment reduced the expression of all NRF2 downstream genes (*P ≤ 0.05, **P ≤ 0.01, ***P ≤ 0.001).