Fig. 6: MCL1 inhibits the transcriptional function of TAp73.
From: MCL1 binds and negatively regulates the transcriptional function of tumor suppressor p73

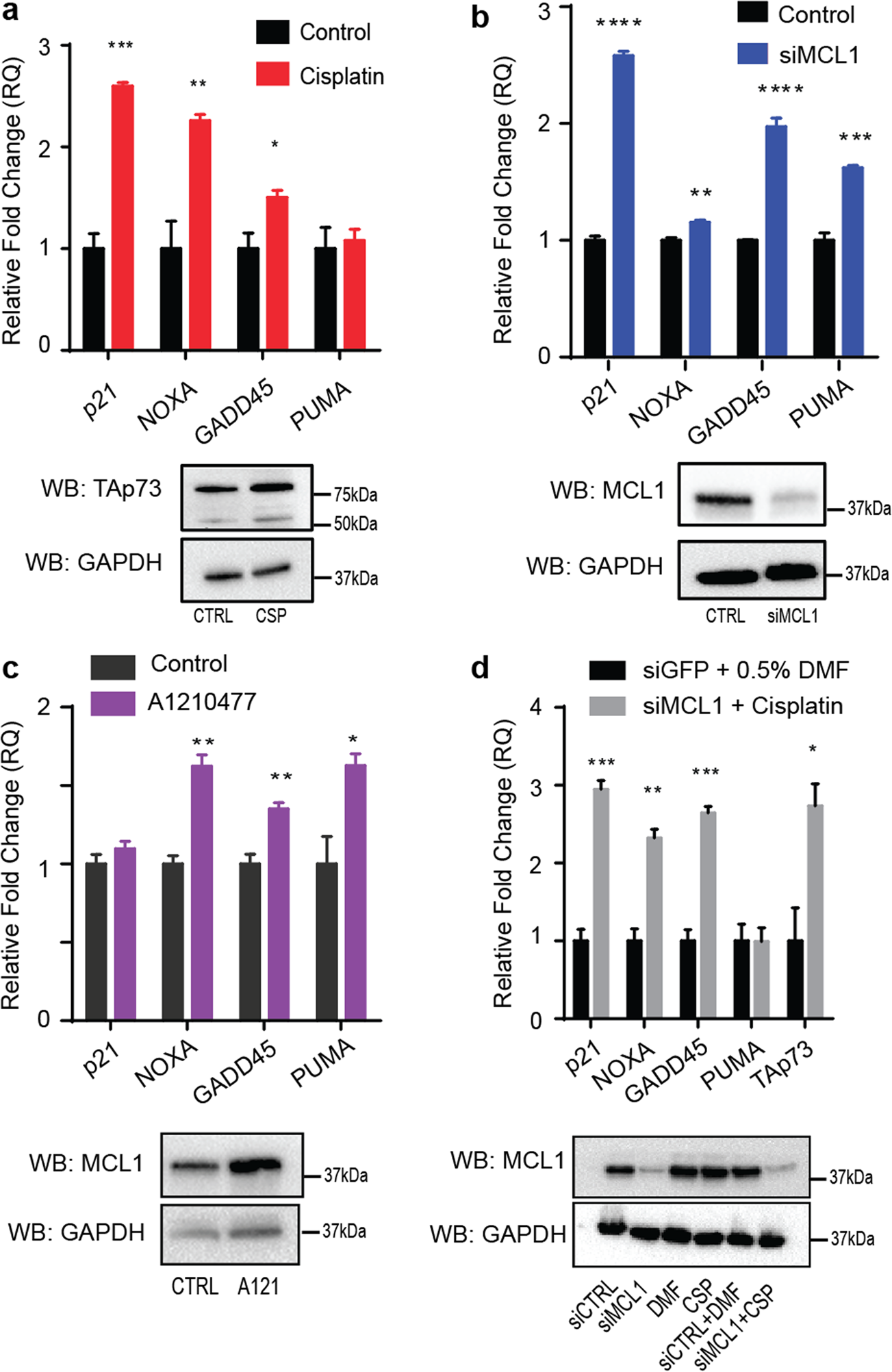
a H1299 cells were treated with 10 μM cisplatin for 24 h to upregulate endogenous p73 protein expression to generate a baseline to p73 target gene activation. Four known p73 target genes were analyzed by TaqMan RT-qPCR. After a baseline was established, H1299 cells were treated with b an siRNA targeting MCL1 (48 h) or c 2 μM MCL1 inhibitor A1210477 (24 h). The four known p73 target genes show comparable increases in comparison with the sub-lethal cisplatin. d H1299 cells were treated with a combination of an siRNA-targeting MCL1 (48 h) and 10 μM cisplatin (24 h). All experiments were performed in biological and technical triplicate. Bar graphs shown with SEM of one representative assay. A Student’s t-test was applied to each target gene for each treatment for statistical analysis, p-values: *p < 0.05, **p < 0.01, ***p < 0.001, ****p < 0.0001.