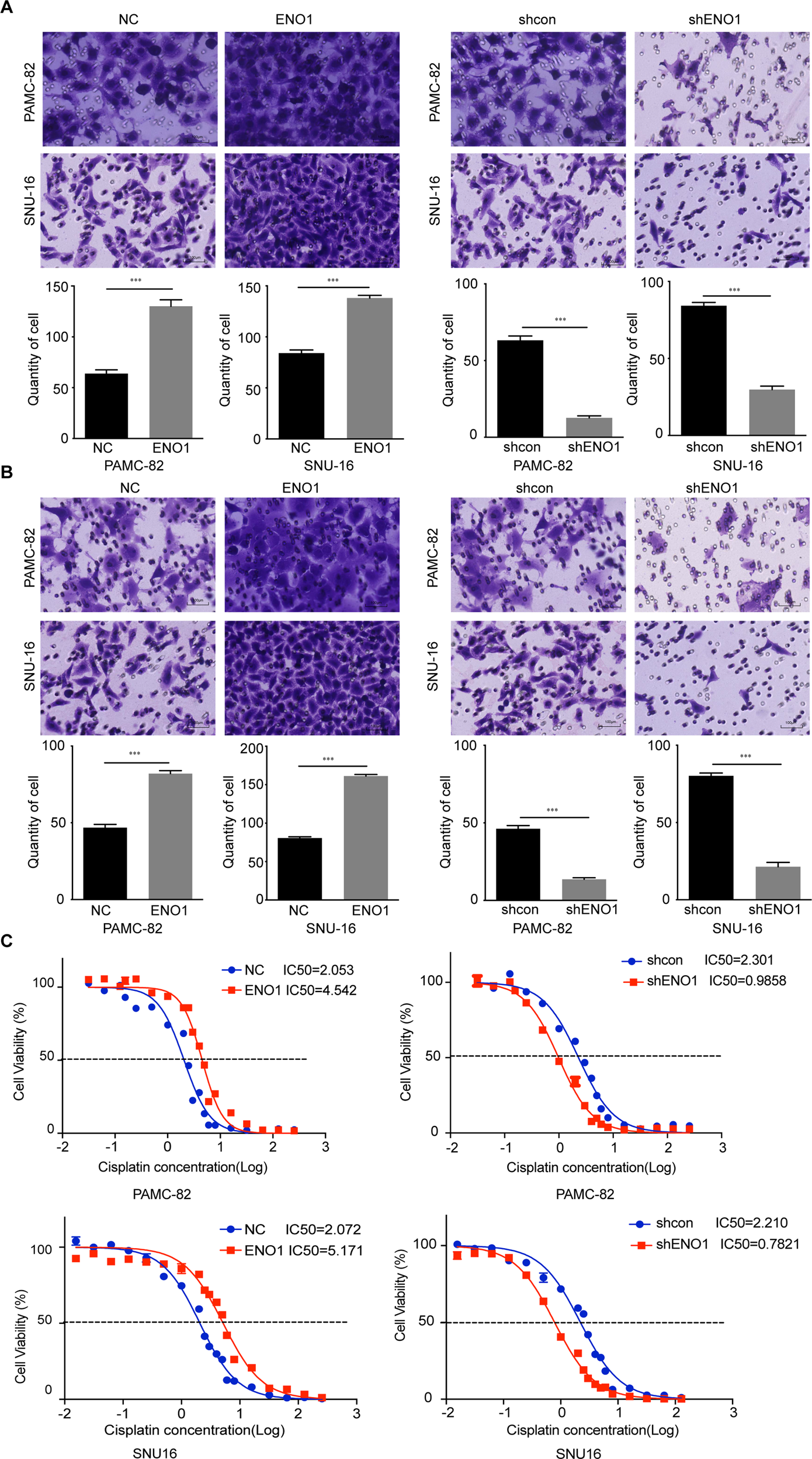
Fig. 3: Enolase 1 (ENO1) promotes characteristics associated with stemness in gastric cancers (GCs).
From: Enolase 1 regulates stem cell-like properties in gastric cancer cells by stimulating glycolysis

A Matrigel invasion assay of PAMC-82 and SNU16 cells stably expressing pLenti-NC, pLenti-ENO1, shcon, or shENO1. Scale bar, 100 μm. B Migration assay of PAMC-82 and SNU16 cells stably expressing pLenti-NC, pLenti-ENO1, shcon, or shENO1. Scale bar, 100 μm. C PAMC-82 and SNU16 stable cells were treated with several different concentrations of cisplatin (0.015625–256 μM) for 72 h. The cell viability was determined by CCK8. Results are from representative experiments in triplicate and shown as the mean ± standard deviation (SD). *P < 0.05, **P < 0.01, ***P < 0.001.