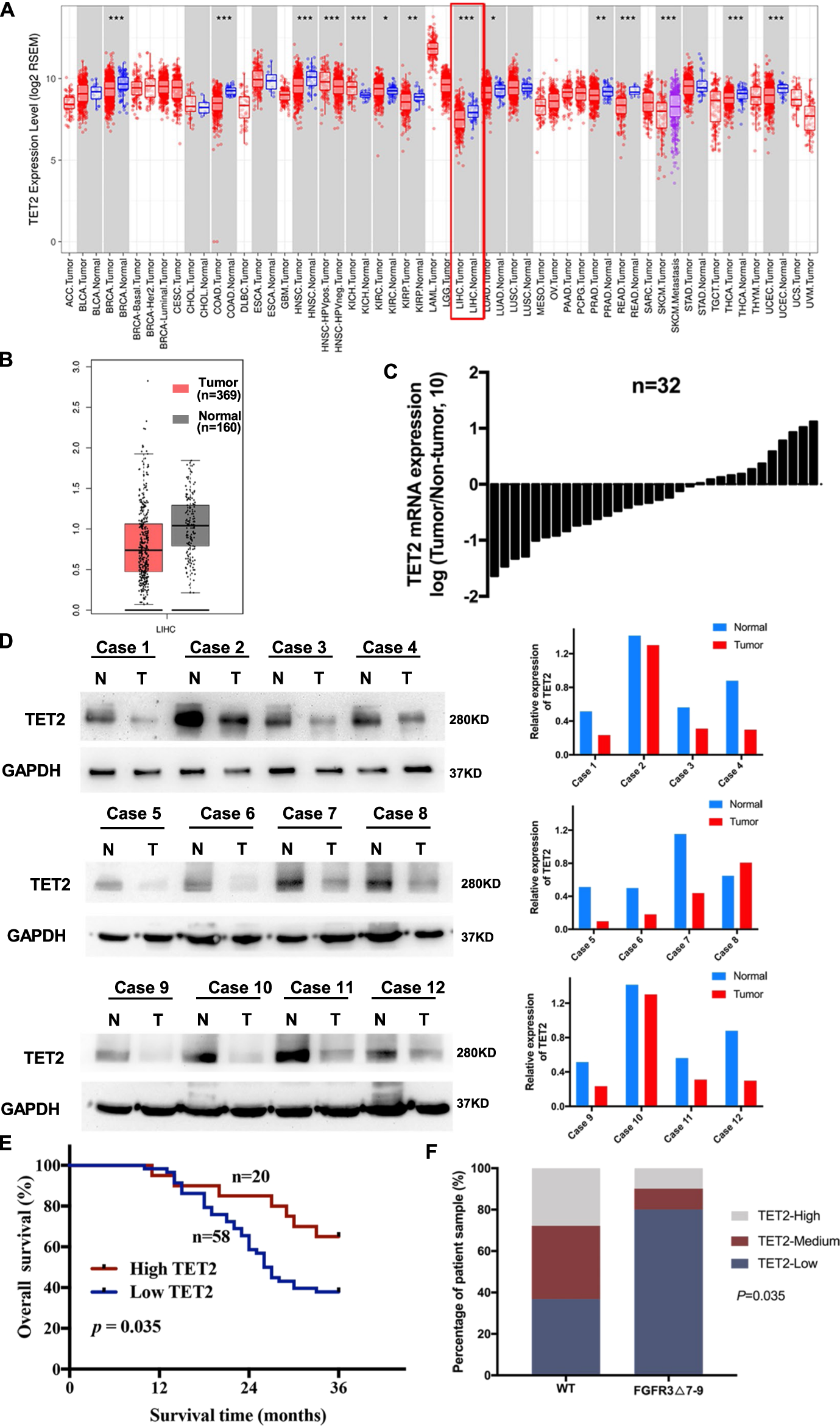
Fig. 3: Low TET2 expression is associated with poor prognosis of HCC patients, and expression of TET2 is lower in FGFR3∆7–9 samples.

A Downregulation of TET2 in several cancer types in the TCGA database. B The mRNA expression of TET2 in HCC is analyzed using TCGA data. C qRT-PCR analysis of TET2 mRNA expression in HCC and patient-matched normal tissues (n = 32). D Representative Western blot analysis of TET2 expression in 12 paired HCC samples. E Overall survival curves of the 78 patient cohort, with patients stratified based on TET2 expression level. F Statistical analysis of the correlation between the levels of TET2 and FGFR3∆7–9 (P = 0.035; P value was obtained using a Pearson χ2 test).