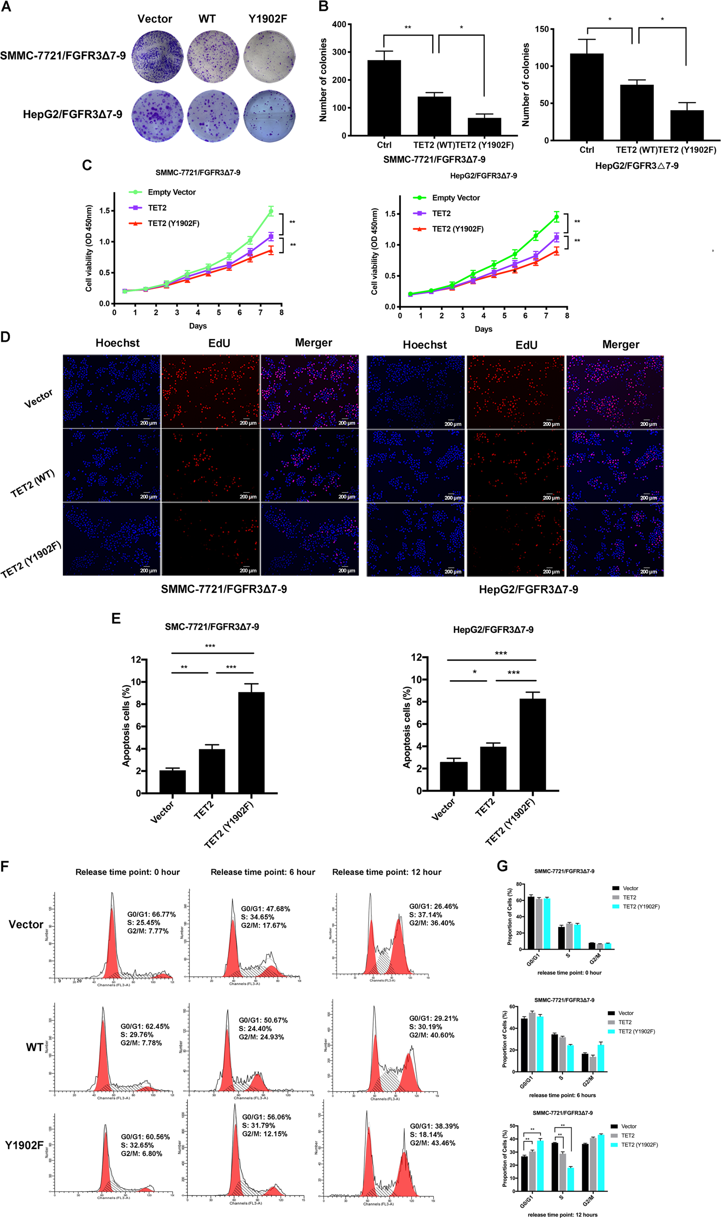
Fig. 4: Phosphorylation at the Y1902 site of TET2 increases HCC cell proliferation in vitro.

A–B Representative images of clone formation on plastic plates with SMMC-7721FGFR3∆7–9 and HepG2FGFR3∆7–9 cell lines expressing TET2 (wild type and Y1902F mutant) or empty vector. Quantification of cell growth is shown in B (n = 3, independent t-test, *P < 0.05, **P < 0.01). C CCK-8 cell proliferation assay for SMMC-7721FGFR3∆7–9/HepG2FGFR3∆7–9 cells that stably express TET2 (WT) or TET2 (Y1902F). Cells transfected with empty vector were used as a control. D Cell proliferation of indicated sublines, measured by EdU incorporation (40×). E The ratio of apoptotic cells in indicated sublines. *P < 0.05, **P < 0.01. F–G Indicated sublines were serum-deprived (starved) for 24 hours and then maintained in culture medium with 10% FBS (released) for 0, 6 or 12 h. **P < 0.01.