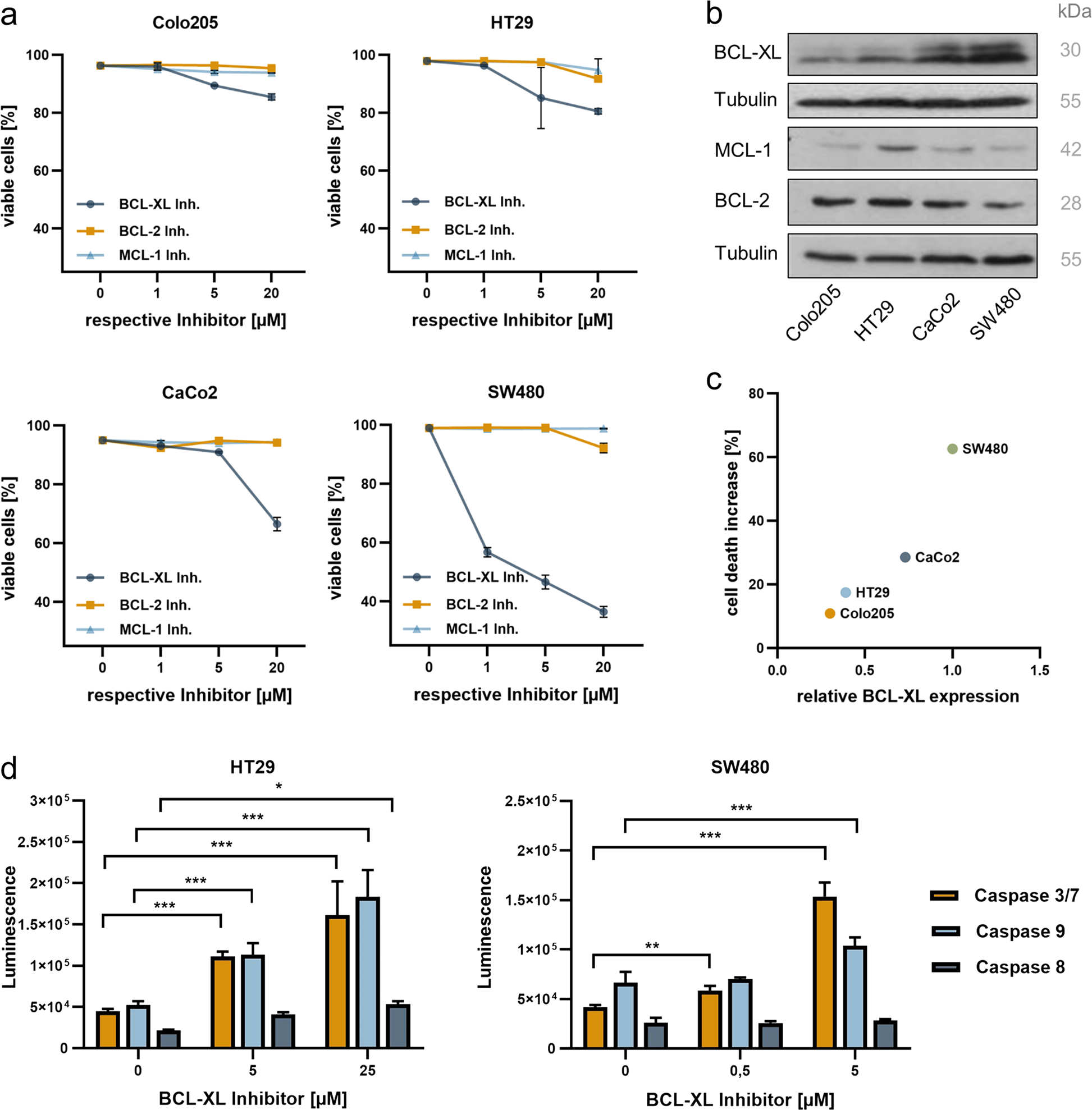
Fig. 2: Selective BCL-XL inhibition induces apoptotic cell death in human CRC cells.

a Human colorectal cancer cell lines Colo205, HT29, CaCo2, and SW480 were treated with the indicated concentrations of WEHI-539 (BCL-XL inhibitor), S63845 (MCL-1 inhibitor), or ABT-199 (BCL-2 inhibitor) for 48 h. Cell death was quantified by FACS analysis and is depicted as percent of surviving cells. Results are shown as mean ± standard deviation; n = 3. b Western blot analysis of whole-cell lysates from human CRC cell lines, detecting basal expression levels of antiapoptotic proteins BCL-XL, MCL-1, and BCL-2. c Correlation between basal BCL-XL expression, determined by densitometric analysis of b, and cell death increase under treatment with 20 µM WEHI-539 for 48 h. d Quantification of luminescence as indicator for caspase activity in WEHI-539 treated HT29 and SW480 cells. Results are shown as mean with standard deviation; n = 4.