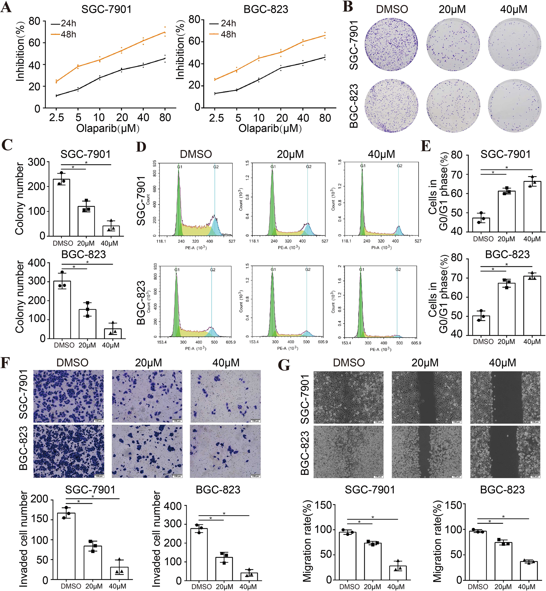
Fig. 1: Olaparib exerted antitumor effect in STAD cell lines.

A Olaparib inhibited the proliferation of STAD cells in a dose-dependent and time-dependent manner, with the IC50 value being ~20 μM in 48 h (n = 3). B, C Olaparib inhibited the clonogenicity of STAD cells in a dose-dependent manner (n = 3). D, E Olaparib arrested the cell cycle of STAD cells at the G0/G1 phase in a dose-dependent manner (n = 3). F Olaparib inhibited the invasion of STAD cells in a dose-dependent manner (n = 3). G Olaparib inhibited the migration of STAD cells in a dose-dependent manner (n = 3). *P < 0.05.