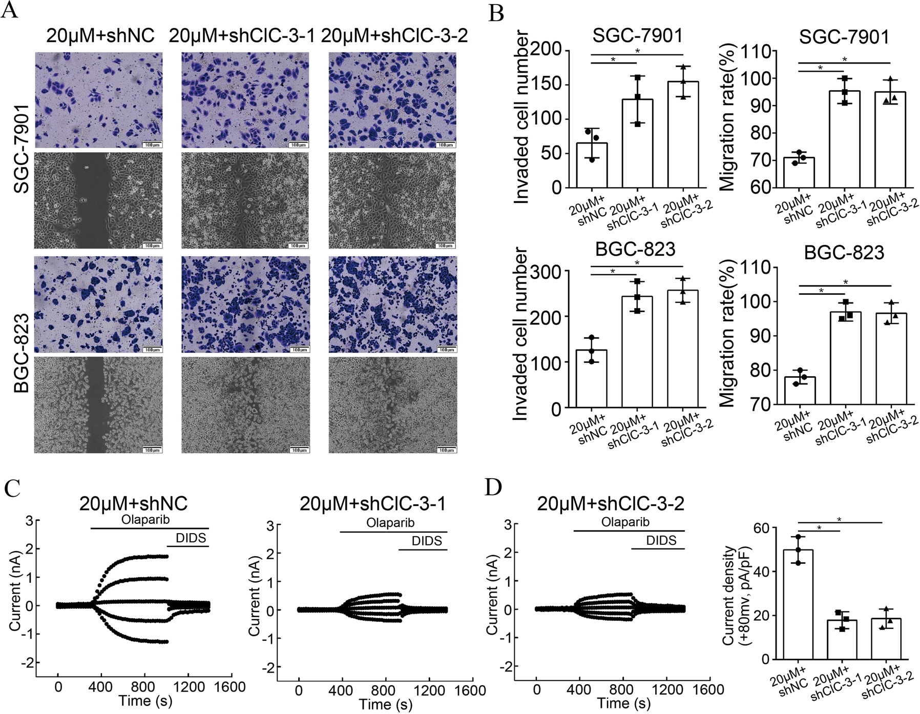
Fig. 4: Down-regulation of ClC-3/SGK1 axis attenuated olaparib-induced cell migration inhibition.

A, B Down-regulation of ClC-3/SGK1 axis attenuated olaparib-induced cell invasion and migration inhibition (n = 3). C Typical time courses of the chloride current recorded by whole-cell patch clamp. The results indicated that the chloride current activated by olaparib was decreased in ClC-3 KD SGC-7901 cells (n = 3). D Current density analysis indicated that the chloride current density activated by olaparib was decreased in ClC-3 KD SGC-7901 cells (n = 3). *P < 0.05.