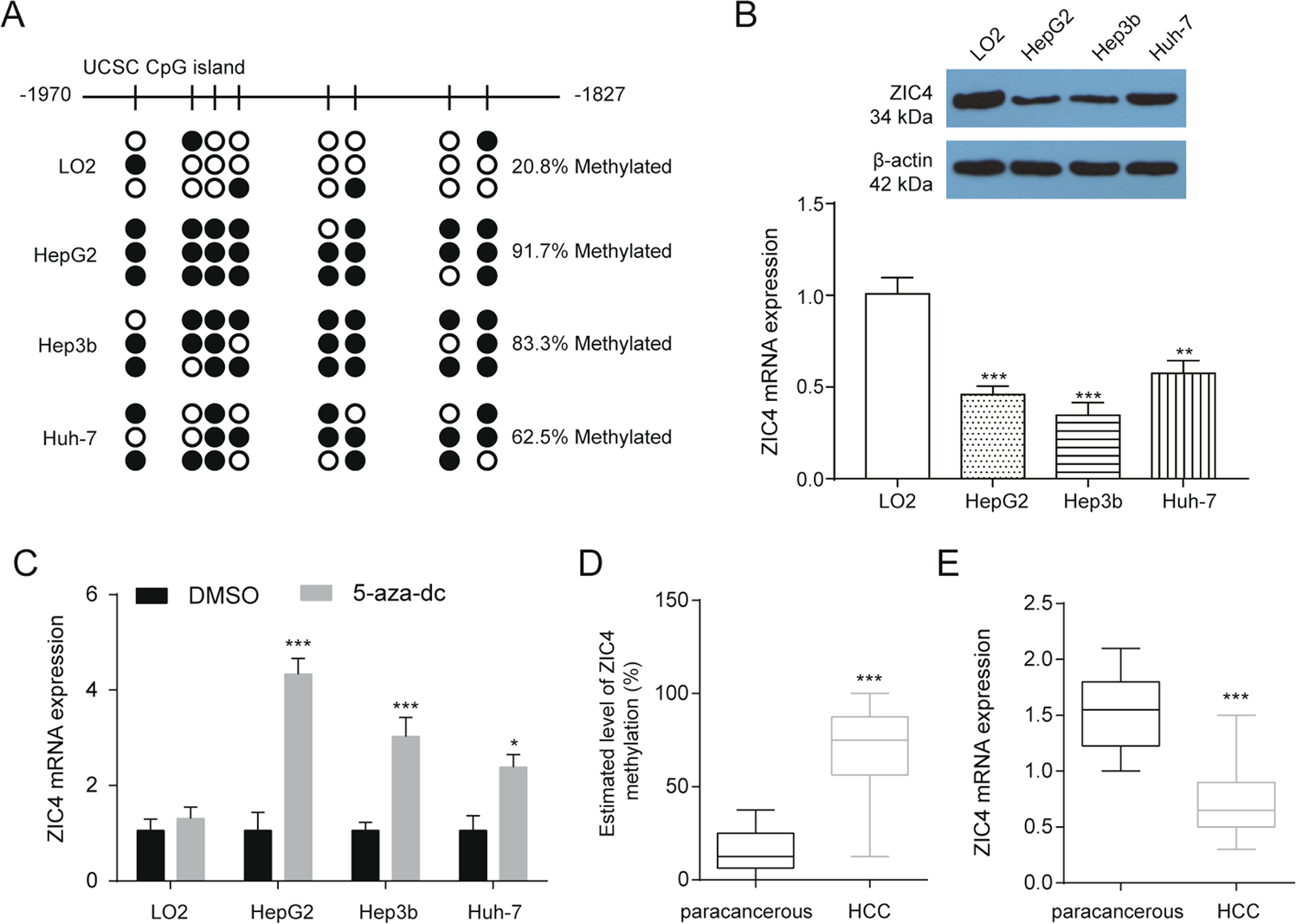
Fig. 1: Methylation of ZIC4 promoter and expression level in various liver cells.
From: Epigenetic silencing of ZIC4 contributes to cancer progression in hepatocellular carcinoma

A The methylation status of the ZIC4 promoter in LO2, HepG2, Hep3b, and Huh7 cell lines. The open and filled circles indicate the unmethylated and methylated CpGs, respectively (n = 3). B The protein and mRNA levels of ZIC4 in LO2, HepG2, Hep3b, and Huh7 cell lines (n = 3). **P < 0.01, ***P < 0.001 vs. LO2. C ZIC4 mRNA expression in indicated cells treated with 5 μmol 5-aza-dC for 72 h (n = 3). *P < 0.05, ***P < 0.001 vs. DMSO. D The methylation status of the ZIC4 promoter in 20 pairs of HCC and paracancerous tissues. ***P < 0.001 vs. paracancerous. E The expression of the ZIC4 mRNA in 20 pairs of HCC and paracancerous tissues. ***P < 0.001 vs. paracancerous.