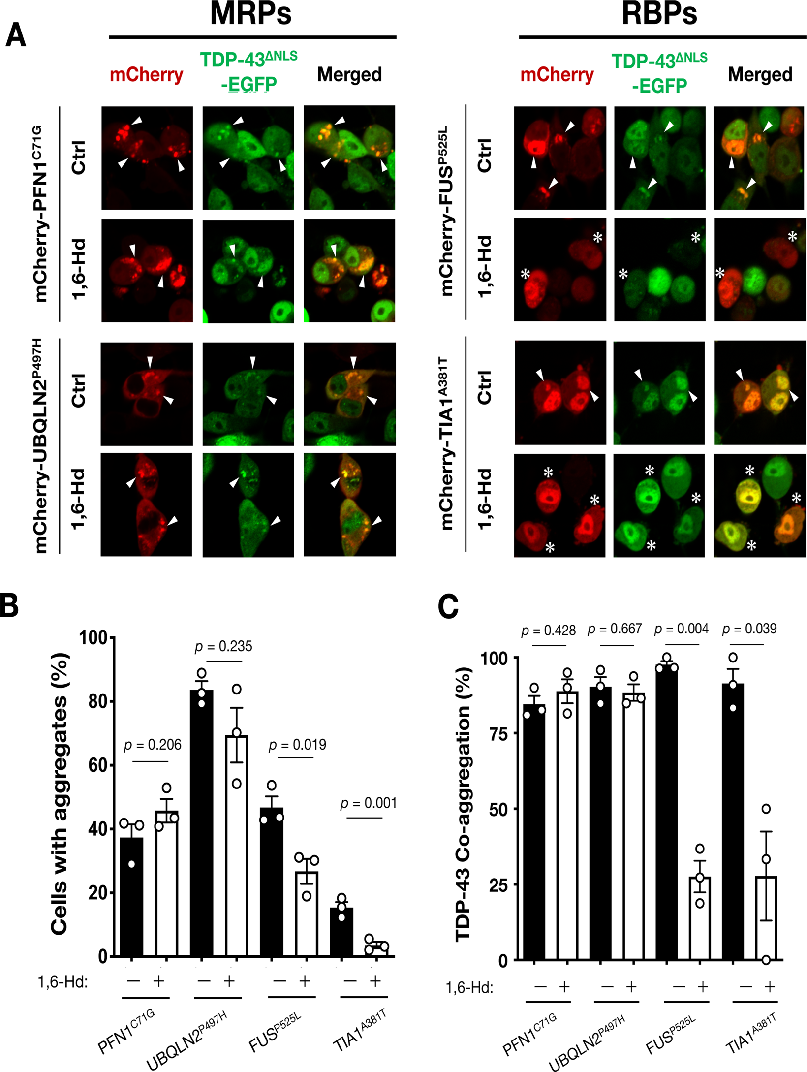
Fig. 4: Liquid–liquid phase separation (LLPS) is involved in RBPs-induced TDP-43 co-aggregation.

Administration of 1,6-hexanediol (1,6-Hd), an inhibitor of LLPS, dissociated TDP-43 co-aggregates with RBPs but not with MRPs in N2a cells expressing TDP-43∆NLS-EGFP. Representative images are shown in A. Both the ratio of the cells with TDP-43 aggregates (B) and TDP-43 co-aggregation (C) were reduced, specifically in the cells expressing RBPs with 1,6-Hd. Arrowheads indicate co-aggregates of the RBPs and MAPs with TDP-43∆NLS-EGFP. Whereas, asterisks indicate the cells without co-aggregates of the RBPs by the 1,6-Hd treatment. More than 50 cells in each condition were analyzed for the quantification. Data are expressed as mean ± SEM (n = 3).