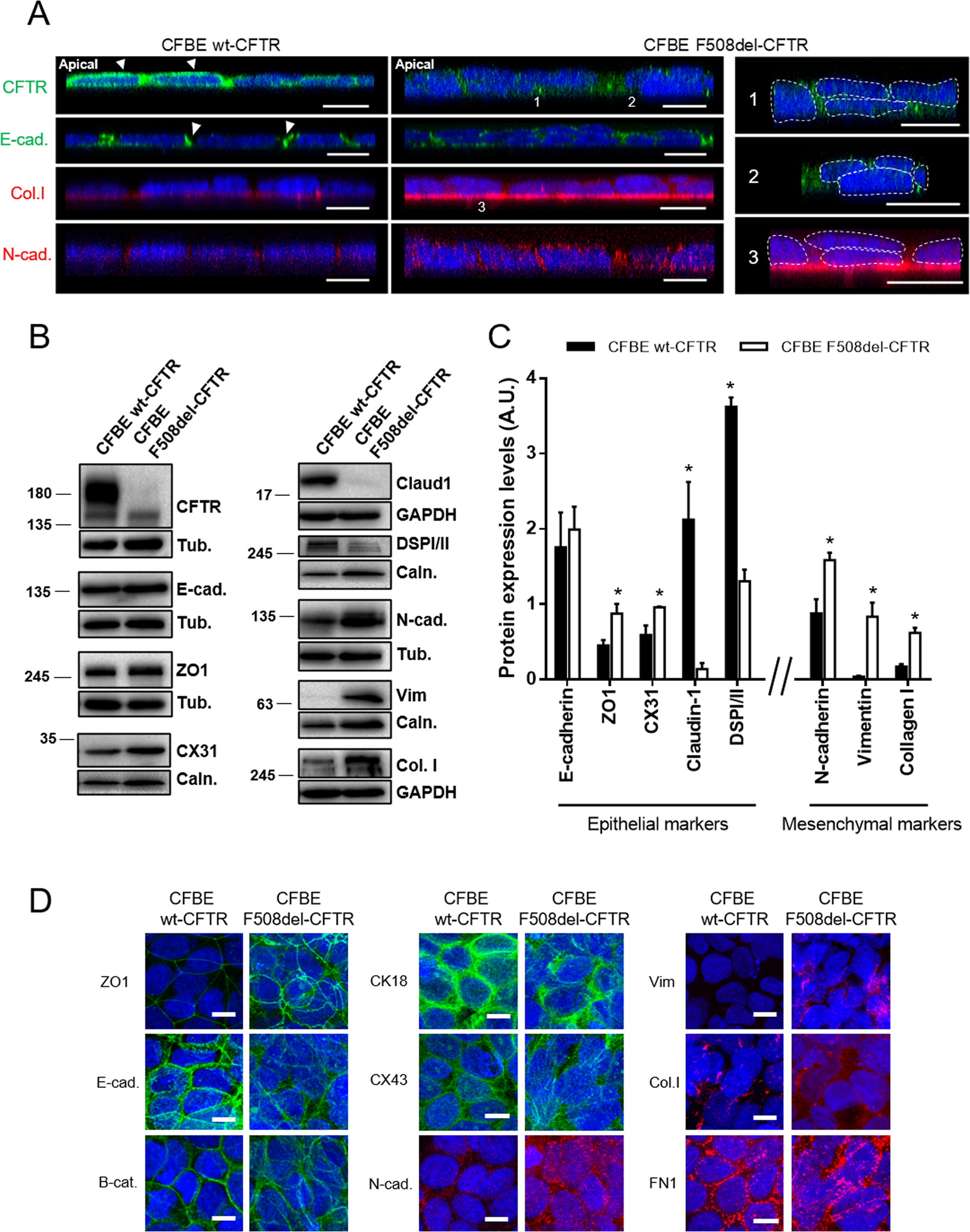
Fig. 3: Polarized F508del-CFTR CFBE cells show mislocalized/disorganized epithelial markers and increased mesenchymal markers.
From: Mutant CFTR Drives TWIST1 mediated epithelial–mesenchymal transition

A Z-stack of a representative group of cells showing the different localisation of CFTR, E-cadherin, collagen I and N-cadherin in polarized wt- and F508del-CFTR cells (xz/yz axis). A Leica TCS SP8 confocal microscope was used for image acquisition. Scale bar represents 10 μm. Epithelial markers display the correct localisation in wt-CFTR cells (arrowheads) but not F508del-CFTR cells. F508del-CFTR cells also display abolishment of a single cell monolayer with cells accumulating on top of each other (right panel, 1, 2, 3). The apical side of the epithelia is identified, and it is the same in all pictures. (n = 3) B Representative Western blots showing several epithelial (CFTR, E-cadherin, ZO1, CX31, claudin-1, DSPI/II) and mesenchymal (N-cadherin, vimentin, collagen I) protein levels in polarized wt- and F508del-CFTR CFBE cells. Calnexin, tubulin and GAPDH were used as loading controls. C Quantification by densitometry of the protein expression detected by WB in B. Data is normalized to loading control and showed as arbitrary units (A.U.), mean ± SEM. Asterisk indicates significant difference between wt- and F508del-CFTR cells (unpaired t-test, p < 0.05). (n = 3). D Assessment of the subcellular localisation of epithelial (ZO1, E-cadherin, β-catenin, CX43) and mesenchymal (N-cadherin, vimentin, collagen I and fibronectin) markers in polarized CFBE cells by immunofluorescence. A Leica TCS SP8 confocal microscope was used for image acquisition. Representative sections are shown as MIPs. Nuclei are depicted in blue and immunostained proteins in green (epithelial markers) or red (mesenchymal markers). Scale bar represents 10 μm. (n = 3).