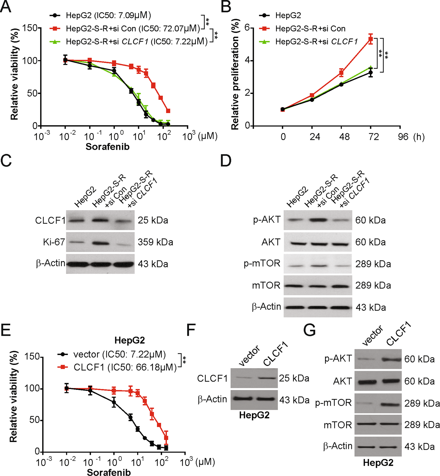
Fig. 2: HCC cells require CLCF1 to sustain sorafenib resistance.

a HepG2 cells transfected with si CLCF1 were treated with increasing dose of sorafenib for 72 h. Relative cell viability was analyzed by MTT. The significance of the difference in IC50 values was analyzed by extra sum-of-squares F test. b Cell proliferation was analyzed in the HepG2 cells with si CLCF1 transfection. c HepG2 cells were transfected with si CLCF1. Indicated protein level was analyzed by Western blotting. d HepG2 cells were transfected with si CLCF1. Indicated protein level was analyzed by Western blotting. e HepG2 cells transfected with CLCF1 overexpression plasmid were treated with increasing dose of sorafenib for 72 hours. Relative cell viability was analyzed by MTT. The significance of the difference in IC50 values was analyzed by extra sum-of-squares F test. f CLCF1 transfection efficiency was analyzed by Western blotting. g HepG2 cells were transfected with CLCF1 overexpression plasmid. Indicated protein level was analyzed by Western blotting. All data are mean ± SD of three separate experiments. ** P < 0.01.