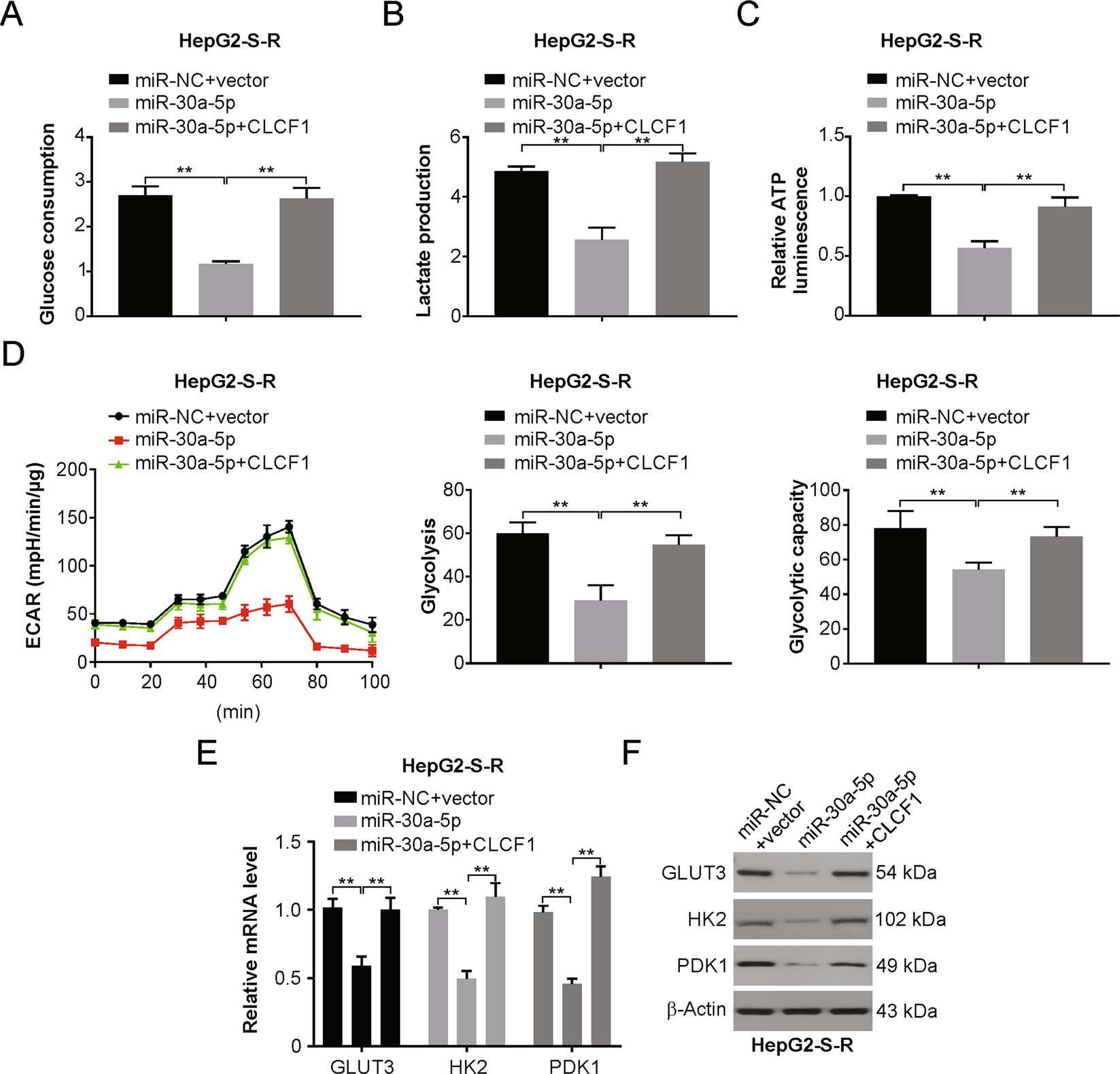
Fig. 6: The miR-30a-5p/CLCF1 axis is important in regulating metabolism of glucose in HCC cells resistant to sorafenib.

a Glucose consumption in HepG2-S-R cells transfected with miR-30a-5p with or without CLCF1 cotransfection. b Lactate production in HepG2-S-R cells transfected with miR-30a-5p with or without CLCF1 cotransfection. c Relative ATP luminescence in HepG2-S-R cells transfected with miR-30a-5p with or without CLCF1 cotransfection. d Left, real-time measurement of extracellular acidification rate (ECAR) in HepG2-S-R cells transfected with miR-30a-5p with or without CLCF1 cotransfection. The value of glycolysis (Middle) and glycolytic capacity (Right) in the indicated cells. e Relative mRNA level of GLUT3, HK2, and PDK1 in HepG2-S-R cells transfected with miR-30a-5p with or without CLCF1 cotransfection. f Relative protein level of GLUT3, HK2, and PDK1 in HepG2-S-R cells transfected with miR-30a-5p with or without CLCF1 cotransfection. All data are mean ± SD of three separate experiments. ** P < 0.01.